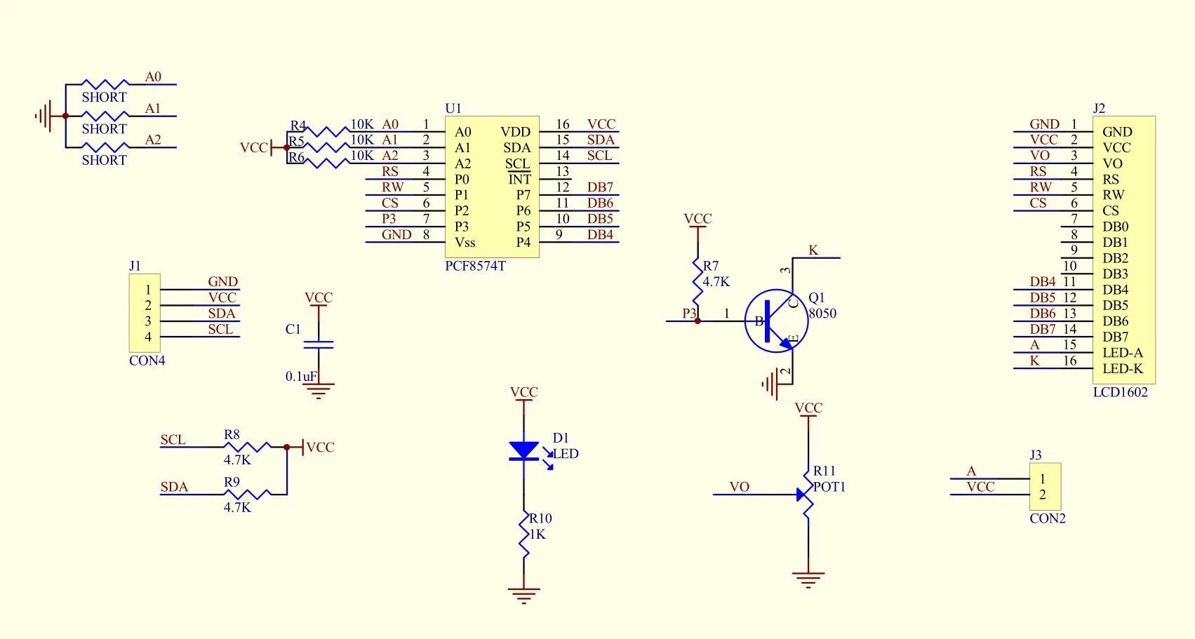
Модуль i2c для lcd
Лига чемпионов 24 25 год
Сколько прошло с 5 октября 2025 года
Фотографии машины тойота
Журнал рециркуляции
Потешки и прибаутки про котенка придумать
Хронология чужого как правильно
Медсервис режим работы
1200000 драм
Запуганное население
Численность населения стамбула на 2025 год
Насос электрический для sup досок
Серого ферзя
Развитые отрасли промышленности африки
Модуль i2c для lcd 114 фото













































































































