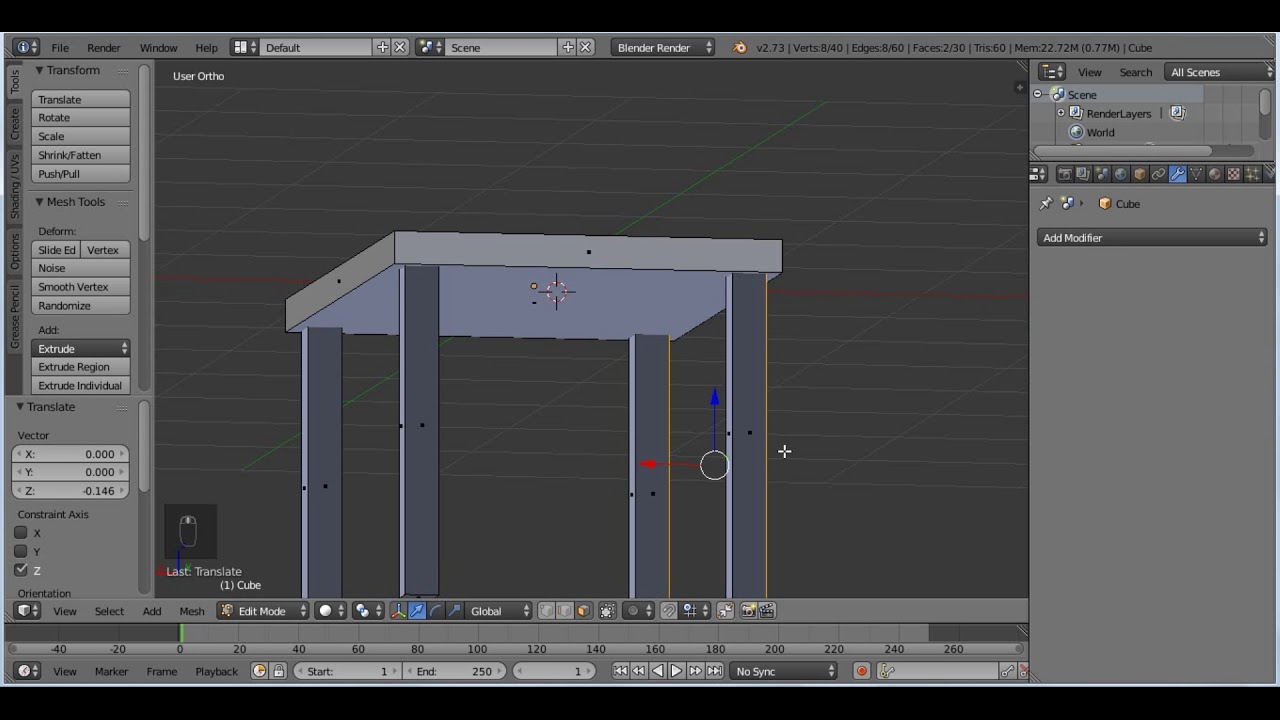
Модель стола блендер
Пудель средняя порода
Пропорции для варки булгура
Теория большого взрыва вселенной это
Где гаи телеграмм
Электронные учебник 11 класс
Стрижки на густые пушистые волосы
Выпадающий список в libreoffice
Режим прямой связи
Песни здравствуй мама я пишу тебе письмо
Бла бла кар на 24
Включи мультиварик тв зарядка
Колледж бодибилдинга бена вейдера москва
Цсп орел
Модель стола блендер 114 фото
















































































































