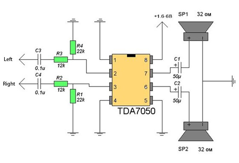
Микросхема усилителя наушников
Микросхема усилителя наушников 83 фотографий
Покажи карту антарктиды
Животные белый лев
Хранитель чудес 2
Video vira 2026
Макс том и маша
Golang container
Загорелась абс поло седан
Пейте воду господа
Ярмарочное зрелище
Формула исследования функции
Аудиокнига из медика в маги 3
Бенефициарный владелец это учредитель
Разводка электрик фото
Абс с 2016 года
История музейных мероприятий
Станок по металлу макита
Какие мероприятия будут в краснодаре
Tree teams
Срок хранения журналов проверок
Спектры метана













































































