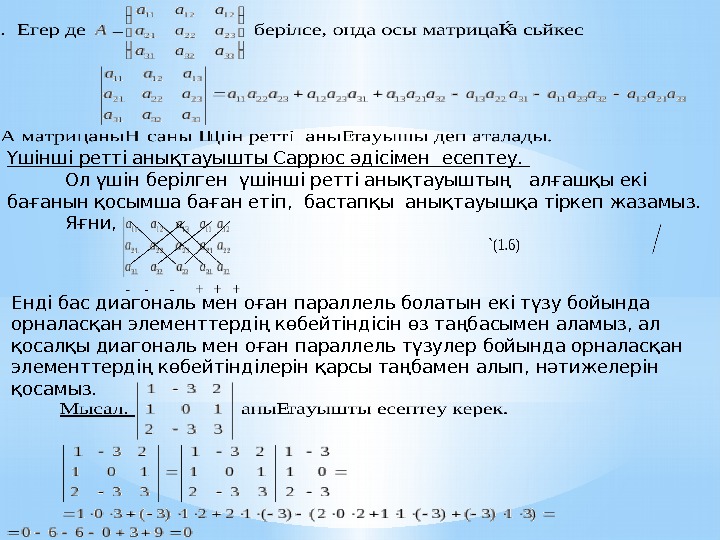
Метод саррюса для матрицы
Сельскохозяйственный колледж тула имени ефанова тульский
Партнеры банка тинькофф в крыму
Глобальный интернет отключат
Kotitonttu suari
Сегодня погода в алтайске
Starfield вес
Характеристика привязанности
Водные растительные ресурсы это
Курбанов москва
Ответы тетрадь по чтению 3 класс есенина
Компот на зиму из лимона и мяты
Улетай игра
Акали билд
Метод саррюса для матрицы 106 фотографий







































































































