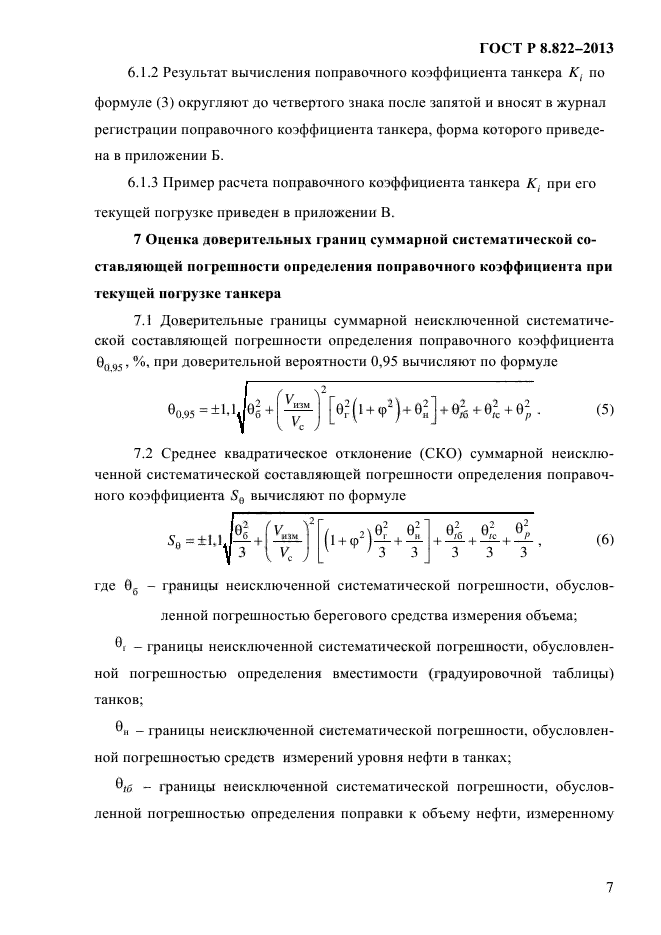
Метод поправочного коэффициента
Метод поправочного коэффициента 98 фотографий
220 000 долларов в рублях
Включи прятки предметами
Золотой жетон айдена лимитированный хонкай стар
Красноармейская 40 88 ростов
Поезд 287 м
Hyundai turbo syn отзывы
Redmi 10 поддержка
Название науки биологии предложил
Таль с электрическим приводом 7 букв сканворд
Построй ремонт квартир































































































