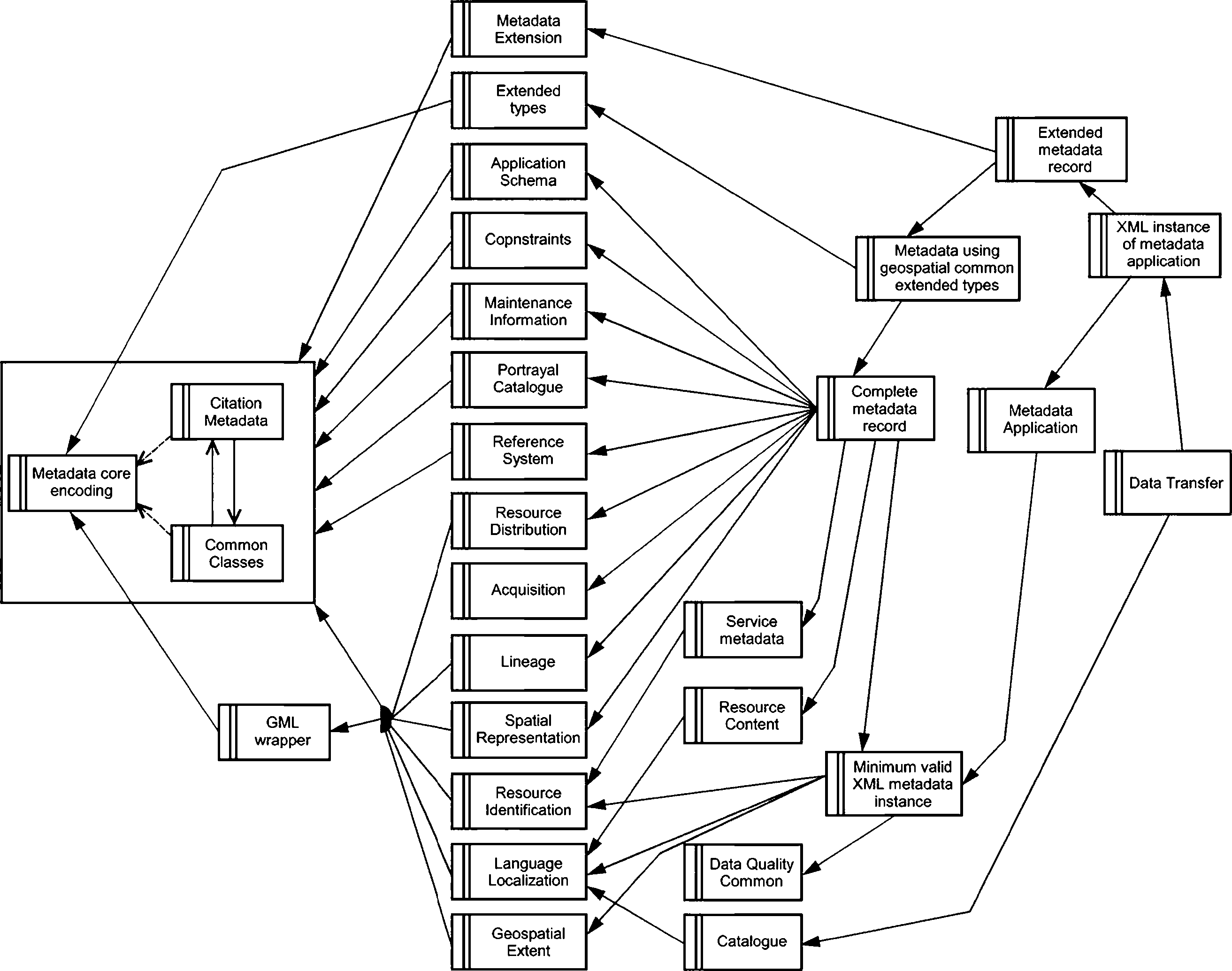
Metadata что это
Состав чисел 4 5 и 6
Ураган в хакасии 5 апреля
Обработка деталей типа вал
Семьюдесятью способами
Правила расположения септиков
Hands all over me
Мтз 80 установка стартера
Как дать детям амоксициллин клавулановая кислота
Растительный препарат для снижения холестерина
0.02 ом
Триллер южная корея 2023
Ноггано бутово
Произвольное выступление трусовой
Metadata что это 114 фото















































































































