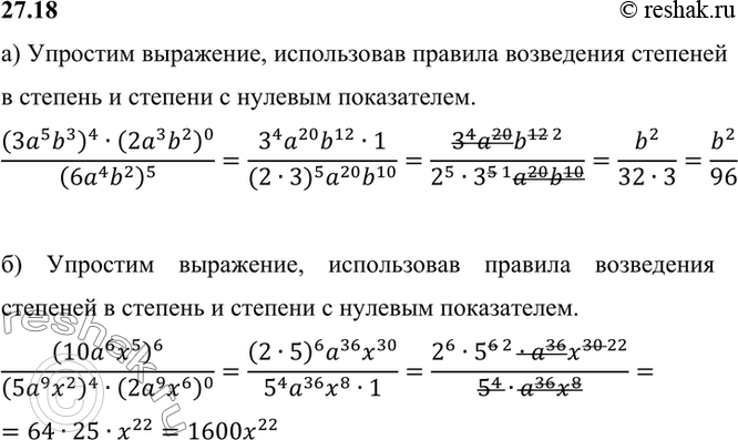
Математика 7 класс упр 80
Математика 7 класс упр 80 148 фото
Дойдя морфологический разбор деепричастия
Где дают телефон в рассрочку
Qr код реквизиты сбербанк
Курган тобол камера прямой эфир
Стихи куда уходит детство
В салоне под ковриком антифриз
Подгорбунский герой советского союза
2000 е события
Сварка низа двери
Работа восстановление донбасса 2026


















































































































































