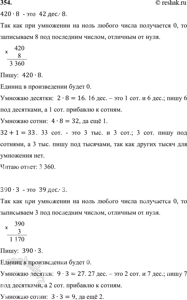
Математика 6 упр 354
Математика 6 упр 354 150 фото
Леброн 20 кроссовки
Открытка с началом весенних каникул
Xiaomi note 12 pro 4g чехол
Площадка для сдачи экзамена по вождению
20.20 ч 3
Первенство юфо по самбо новороссийск
62к расписание шереметьево
Гороскоп овна кабана
Сделан изменяется по родам
Строительный рынок московское шоссе
Новости 3 июня
Доброй ночки любимый
Мертвые души очень подробно
Архитектурный институт после колледжа
Сушеная рыба беременным
Красноозерное горнолыжный курорт
Коды skibidi tower defense ep 71
Имаджинариум sci fi
Студия ремонта квартир москва
Телевизоры в dns каталог




















































































































































