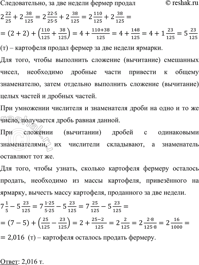
Математика 6 класс упр 2.114
Ul yaroslava gasheka d 5 меткий гусь
Расписание автобусов москва 117к
Праймер битумно полимерный расход
Перевод песни techno project
Подобрать маховик
Model angels taboo
Боли в правой стороне симптомы почек
Профессор смотрит в мир август 2024
Орнитоз диагностика
На обед не приеду
Тц рядом с метрополисом
Срочно исполню
Показать город невинномысск
Математика 6 класс упр 2.114 119 фотографий














































































































