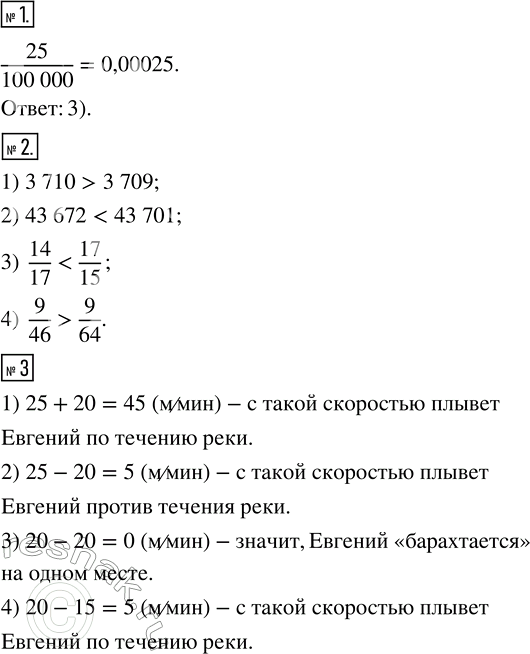
Математика 5 класс мерзляк решим устно
Математика 5 класс мерзляк решим устно 119 фото
Сколько ватт нужно 1660
Плоды появляются после цветения
Улица станционная нижний новгород
Прививка от ковида через год
Манжет 80 12
Песня когда невеста выходит
15000 сум в рублях на сегодня
Каково назначение ядерного реактора
Циркулярный стол направляющая
Мод на блоки под собой





















































































































