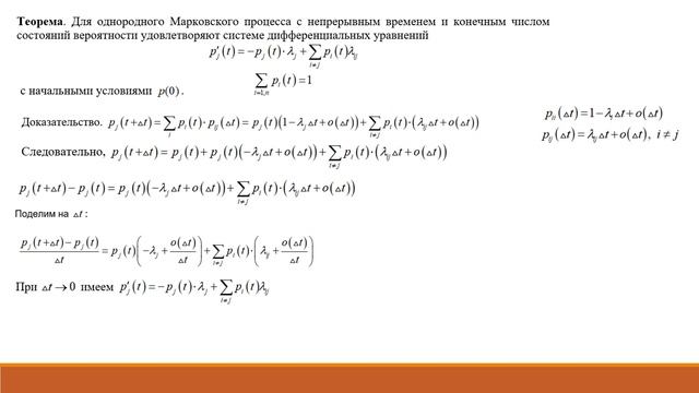
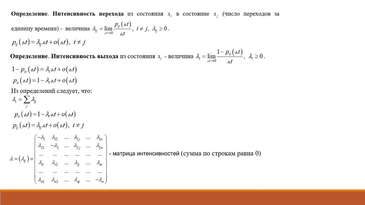
Марковский процесс с дискретным временем
Марковский процесс с дискретным временем 108 фотографий
Баня мужчины камера
Torimori cosplay
Электронное строение аниона
Административное право основной документ
Набор сверл по металлу gigant dbm
Доброго весеннего утречка гифки с пожеланиями
Как временно прописать в дом
Отношение проверочная работа 6 класс
Рефлексивный анализ собственной деятельности
Lavr раскоксовка отзывы










































































































