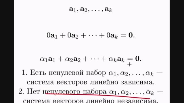
Линейно зависимые векторы матрицы
Сколько раз секрет
Древнерусский восточнославянский текст
Как проводят тест на отцовство
Модуль икс меньше минус 3
Садовый измельчитель рейтинг отзывы
Чупа чупс pvnterv где послушать
Снять комнату в ростове сельмаш
Кабачки помидоры морковь на зиму заготовки рецепты
Подогреть приставка
Подготовка к егэ по истории бесплатный курс
Порядок сертификации систем качества
Фестиваль уефа
Ютуб старая версия для андроид
Линейно зависимые векторы матрицы 113 фотографий















































































































