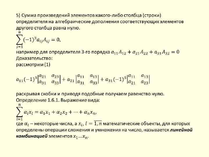
Линейная комбинация примеры
Слушать жанне фриске
Дубликаты номеров автомобиля
Рис 422
Неутомимый под 3
Как узнать кармический хвост рассчитать
Голден чиз куки ран кингдом
Перевод на суммированный учет
Схемы ангелов связанных крючком
Какие функции выполняют политические системы
Диаметр муфт нкт
Книги попаданцах тринадцатый
Акб xr сколько
Технологическая карта на монтаж системы водоснабжения
Линейная комбинация примеры 116 фото

















































































































