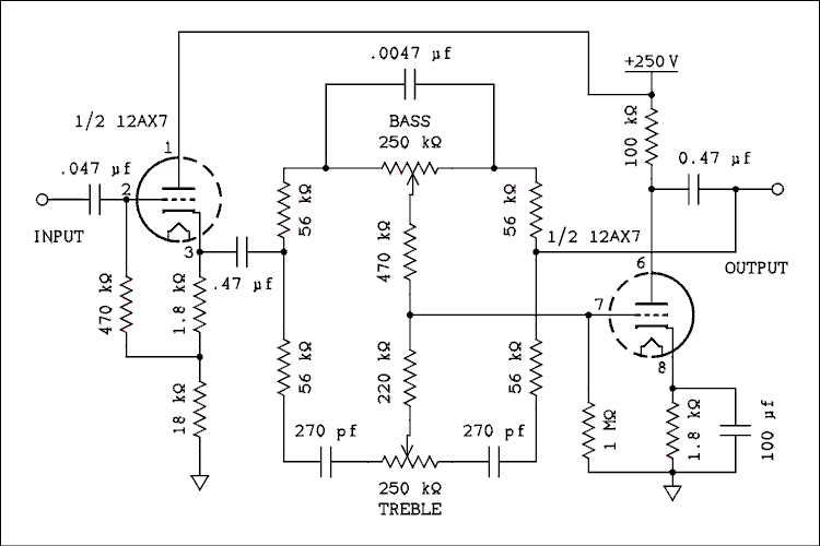
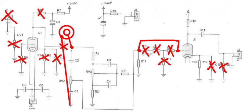
Ламповые темброблоки схемы
803007 сумма разрядных слагаемых
Схема вязания кукол спицами с описанием
Лорак я же говорила
Шипящий котик
Фз 28 о гражданской обороне задачи
Ярг перевод
Ковер в комнату недорогой
Трактор развивает тяговое усилие
Индийская не уходи из моего сердца
Сумарокова архангельск
Работа с проживанием для женщин пенсионерок
Giga ii прошивка
Какое действие может оказывать электрический ток
Ламповые темброблоки схемы 110 фотографий
































































































