Курсовая работа по теме Система управления стабилизатором переменного напряжения

🛑 👉🏻👉🏻👉🏻 ИНФОРМАЦИЯ ДОСТУПНА ЗДЕСЬ ЖМИТЕ 👈🏻👈🏻👈🏻
Курсовая работа: Система управления стабилизатором . . .
Курсовая работа (Теория) на тему "Разработка схемы . . .
Система управления стабилизатором напряжения
дипломная работа найти Стабилизатор напряжения
Разработка маломощного стабилизированного источника . . .
Стабилизатор напряжения - реферат, курсовая работа, диплом . . .
Реферат: Разработка маломощного стабилизированного . . .
Реферат: Стабилизаторы напряжения и тока - Xreferat .com . . .
Проектирование источника вторичного электропитания . . .
Курсовая работа: Разработка маломощного стабилизированного . . .
Реферат по теме Древнее общество: основные институты права
Реферат по теме Искусство и культуpа в дpевности
Реферат по теме Особенности проведения документальной проверки правильности исчисления и уплаты в бюджет налога на прибыль
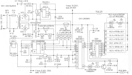
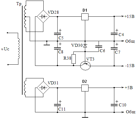
При выполнении данного курсового проекта была разработана система управления стабилизатором напряжения, управляемым по принципу широтно-импульсного моделирования; разработаны каналы защиты от повышения тока и напряжения, источник питания собственных нужд .
Разработка блока управления стабилизатора переменного напряжения . Курсовая работа (Теория) по информатике и телекоммуникациям . 750 Кб / 49 стр / 6985 слов / 45328 букв / 25 сен 2014
1 . Составление функциональной схемы стабилизатора напряжения; 2 . Составление принципиальной электрической схемы; 3 . Принцип работы силовой части и системы управления; Список литературы Введение
Конструкторский анализ электрической принципиальной схемы стабилизатора напряжения . Разработка и расчет варианта компоновки печатной платы устройства . Оценка помехоустойчивости и надежности изделия, описание его допустимых температурных режимов . курсовая работа . . .
Курсовая работа содержит 39 листов, 9 рисунков, 7 таблиц, 11 источников различной технической литературы и справочников, 3 приложения, которые содержат схему, габаритные размеры трансформаторов, параметры транзисторов, диодов, стабилитрона, резисторов, конденсаторов .
Система управления стабилизатором напряжения 11 .10 .2009/ курсовая работа Составление функциональной схемы стабилизатора напряжения, принципиальной электрической схемы .
Курсовая работа содержит 39 листов, 9 рисунков, 7 таблиц, 11 источников различной технической литературы и справочников, 3 приложения, которые содержат схему, габаритные размеры трансформаторов, параметры транзисторов, диодов, стабилитрона, резисторов, конденсаторов .
В процессе выполнения курсовой работы был спроектирован и рассчитан стабилизатор напряжения последовательного типа для которого были выбраны типы используемых транзисторов, произведены рассчеты параметров элементов схемы, а также начерчена принципиальная . . .
В этой схеме конденсатор С ОС предназначен для повышения устойчивой работы компенсационного стабилизатора напряжения за счет уменьшения коэффициента усиления усилителя постоянного тока по переменному напряжению, а конденсатор С Н - для улучшения переходных . . .
КУРСОВАЯ РАБОТА . на тему: . . . импульсный стабилизатор напряжения содержит достаточно сложную систему управления, с обратной связью, которая должна реализовывать алгоритм ШИМ . . . . то найти . . .
Реферат по теме Использование методов сказкотерапии
Дипломная работа по теме Механическая обработка поршня
Дипломная работа: Развитие технологической культуры учащихся
Доклад по теме Единая система конструкторской документации
Сочинение По Тексту Герцена О Естественных Науках
Реферат: Загальний огляд країн Центральної Європи
Эсса Рязань
Курсовая работа: Аналитическая журналистика в России. Скачать бесплатно и без регистрации
Реферат: Национальный парк "Башкирия"
Реферат На Тему Статистическое Наблюдение В Правовой Статистике
Курсовая работа по теме Проектирование каналов радиосвязи
Реферат По Технологии 7 Класс Для Девочек
Реферат: Сравнительный анализ скульптур Поликлета “Дорифор” и Донателло “Давид”. Скачать бесплатно и без регистрации
Курсовая работа по теме Граматичні категорії діеслова в давньофранцузькій мові
Реферат по теме Роль эмоций в организации поведения , студентка)
Шпаргалки На Тему Рынок Ценных Бумаг
Вич. Эпидемиология. Диагностика. Лечение
Контрольная Работа На Тему Організації (Органи) Господарського Керівництва
Правовой Статус Безработного Реферат
Курсовая работа по теме Разработка годового плана участка по ремонту вала
Милль Эссе О Свободе
Сочинение Описание По Наблюдениям
Сочинение На Тему Что Такое Настоящая Любовь
Реферат: Монгольское нашествие на территории Казахстана и его последствия. Скачать бесплатно и без регистрации
Курсовая Работа На Тему Проектирование Кулачкового Механизма
Реферат по теме Сборка червячного редуктора
Реферат по теме Работа ДЖ.Кейнса Общая теория занятости, процента и денег и ее значение для развития экономической мысли
Реферат: Absurd Theatre Essay Research Paper Early to
Юридическая Диссертация
Курсовая работа: Особливости впливу родини на розвиток особистості молодшого школяра
Реферат Виды Инструктажа По Технике Безопасности
Кошки Сочинение 5 Класс
Курсовая Работа На Тему Наследование По Закону И По Завещанию
Эссе Движение
Реферат: ЭМА с применением электролиза, электрогравиметрия, внешний и внутренний электролиз, кулонометрия
Лабораторная Работа Период Колебаний Нитяного Маятника
Реферат: Основы идеологии белорусского государства 2
Реферат по теме Экономическая преступность и экономическая безопасность политические аспекты проблемы
Реферат: Карамзин Н. М. Первый русский историк
Дипломная работа по теме Формирование и реализация молодежной политики в республике Саха (Якутия)
Контрольная Работа По Физике Кинематика
Контрольная работа по теме Разработка конструкции ванны длительной пастеризации
Оформление Титульного Листа Студенческого Реферата
Реферат по теме Эстетика как наука: предмет эстетики, факторы, влияющие на его становление
Сочинение На Тему Домашняя Традиция
Реферат по теме Единый классификатор назначения платежей
Практическая Работа Экономика Организации
Курсовая работа: Декоративное оформление детской одежды различных возрастных групп
Курсовая работа: Участники хозяйственного процесса
Итоговые Контрольные Работы 8 Класс Мордкович
Доклад по теме Роль кредитної кооперації у вирішенні фінансових проблем аграрного сектора України
Реферат: Инфекционный энтероколит Токсикоз с эксикозом I степени Фолликулярная ангина
Реферат: Теория трансакционных издержек
Лабораторная работа: Комплекс устройств НЭРПА
Дипломная работа по теме Определение целей и формирование маркетинговых стратегий в ресторане
Реферат по теме Интеллектуальные UPS (Источники бесперебойного питания)
Доклад: Юрий Темирканов
Курсовая работа по теме Порядок разрешения коллективных трудовых споров
Отчет по практике по теме Основные направления деятельности ООО 'Углегорскуголь'
Курсовая работа: Специфика, содержание и виды договора страхования гражданской ответственности
Курсовая работа по теме Оценка акционерной стоимости ОАО 'Сургутнефтегаз'
Дипломная работа по теме Особенности психомоторного и речевого развития детей с дизартрией
Реферат по теме Эволюция политического строя Руси в период монголо-татарского ига
Новая Экономическая Политика В Казахстане Реферат
Объект Преступления Реферат
Реферат: Предмет и метод муниципального права
Реферат: Особенности понимания детьми старшего дошкольного возраста арифметической задачи
Реферат: Государство и частное предпринимательство в условиях "догоняющего развития". Скачать бесплатно и без регистрации
Аргументы К Сочинению 9.3 Материнская Любовь
Реферат по теме Бюджетные расходы
Контрольная работа по теме Влияние света на произведения искусства
Художественный Мир Поэзии Державина Реферат
Контрольная работа: Автоматические системы управления в энергетике
Реферат: Литература - Нейрохирургия (ЗАКРЫТЫЕ ТРАВМЫ ГОЛОВНОГО И СПИННОГО МОЗГА)
Курсовая работа по теме Организация дорожного движения на пересечении улиц Сойфера и Ленина
Курсовая работа: Гидродинамические методы исследования скважин на Приобском месторождении
Человек Среда Обитания Реферат
Реферат: Чехословацкая православная церковь: путь к автокефалии
Дипломная работа по теме К вопросу о включении средней Азии в состав Российской империи
Сочинение Описание На Тему Салавата Юлаева
Реферат: Ринофония.. Скачать бесплатно и без регистрации
Реферат: Ответственность за нарушение обязательств в договорных отношениях
Дипломная Работа На Тему Организации Бухгалтерского Учета По Упрощенной Форме Учета На Предприятиях Малого И Среднего Бизнеса
Соотношение Норм Права И Религии Эссе
Реферат: Анализ сцены из романа Б. Пастернака "Доктор Живаго". Скачать бесплатно и без регистрации
Курсовая работа по теме Привлечение и управление источниками финансирования на примере ОАО 'УГОК'
Эссе Секреты Воспитания Современного Классного Руководителя
Дипломная работа: Организация расчетно-кассового обслуживания клиентов банка
Реферат: Assisted Suicide Essay Research Paper Should assisted
Реферат по теме Глюкоза
Реферат: Межличностное взаимоотношение подростков в классном коллективе
Дипломная работа по теме Районные сети энергоснабжения
Сочинение На Тему Работа Над Собой
Горькая Прелесть Гранатового Браслета Паустовский Сочинение
Деятельность Д А Кунаева Реферат
Реферат: Internet A Medium Or A Message Essay
Курсовая работа: Барокко в русской архитектуре. Скачать бесплатно и без регистрации
Сущность И Функции Рынка Реферат
Реферат по теме Гуманитарная деятельность ООН в Палестине
Реферат по теме Обзор раскрытия темы секса и полового воспитания в пособиях для школьников в период позднего Советского Союза
Курсовая работа по теме Система управления стабилизатором переменного напряжения









































































