Курсовая работа по теме САПР устройств промышленной электроники

⚡ 👉🏻👉🏻👉🏻 ИНФОРМАЦИЯ ДОСТУПНА ЗДЕСЬ ЖМИТЕ 👈🏻👈🏻👈🏻
САПР устройств промышленной электроники - курсовая работа . . .
Промышленная электроника
Курсовая работа по электронике | Контрольные, курсовые . . .
Проектирование Цифрового устройства (Реферат) - TopRef .ru
Обзор САПР моделирования СВЧ-устройств - тема научной . . .
Электроника курсовые » Привет Студент!
Курсовая работа по "Электроника, электротехника, радиотехника"
Курсовая на тему Разработка интегрального устройства . . .
Темы курсовых работ по мостам и опорам — найдено 48 . . .
Темы Курсовых Работ По C# — Найдено 217 Примеров Тем На . . .
Основные Принципы Питания Реферат
Дипломная работа по теме Государственное регулирование обеспечения занятости и трудоустройства
Курсовая Работа На Тему Формы И Методы Проверки Знаний, Умений, Навыков По Математике Начальных Классов
Курсовая работа (Теория) по информатике и телекоммуникациям на тему: САПР устройств промышленной электроники
Определение 1 . Промышленная электроника - это часть электроники, которая занимается использованием полупроводниковых, ионных и электронных устройств в промышленности . Промышленная электроника делится на две обширные области: Энергетическая электроника занимается . . .
reshuzadachi .by /kursovaya-rabota-po-elektronike .html
Курсовая работа по электронике необходима для того, чтобы студент мог показать владение изученным материалом в соответствии с программой обучения, а также способность излагать свои мысли и рассуждать логически .
ПОЯСНИТЕЛЬНАЯ ЗАПИСКА . к курсовому проекту по курсу: «Цифровая схемотехника» . по теме: «Проектирование Цифрового устройства» . ФЗ 51 .6 .090803 .574ПЗ . Руководитель проекта Мировицкий Г . П . Проектировал студент Симоненко А .В . группы ПЭЗ-51 . Оценка работы . Члены комиссии:
В работе рассмотрены пять основных САПР: FEKO, pWave Wizard, Sonnet, AWR Microwave Office, HFSS . Для каждой САПР приведены основные методы, которые используются для моделирования СВЧ-структур и основные преимущества, которые отличают ее использование .
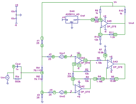
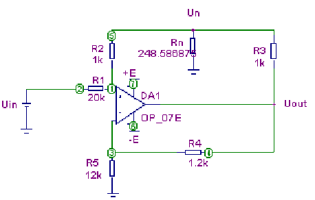
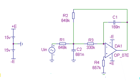
Кафедра "Промышленная электроника" Контрольная работа по дисциплине "Основы проектирования электронной компонентной базы" Синтез логических схем, выполняющих логические функции
Курсовая работа по «Электроника, электротехника, радиотехника» . Распределение, передача и потребление электроэнергии на промышленных предприятиях должны происходить с высокой надежностью, экономичностью и необходимым качеством электроэнергии (КЭ) . Обычно в цеховых . . .
Узнай стоимость на индивидуальную работу! Цены в 2-3 раза ниже . Мы работаем . 7 дней в неделю . Только проверенные эксперты . Узнать стоимость . Готовые работы / Курсовые работы / Электроника / Разработка интегрального устройства .
Курсовая работа Технические дисциплины Мосты и опоры
Все типы работ Задача Контрольная работа Курсовая работа Лабораторная работа Дипломная работа Реферат Отчет по практике Тест Чертеж Сочинение Эссе Перевод Диссертация Бизнес-план Презентация Ответы на билеты Статья Доклад Онлайн-помощь Рецензия Монография ВКР РГР . . .
Психологические Эссе
Курсовая работа по теме Организация коммерческой деятельности в оптово-посреднической структуре
Курсовая работа: Управление поведением персонала организации 3
Курсовая Работа На Тему Классификация Объекты Недвижимости
Курсовая работа: Правовое регулирование гражданства Республики Беларусь
Связь Между Двумя Аргументами В Сочинении Егэ
Теория игр в менеджменте
Реферат: Международные экономические отношения и их влияние на экологию
Сочинение Островского Катерины
Демократия Лучшая Форма Правления Эссе
Реферат: Their Eyes Were Watching God 4 Essay
Доклад по теме Управление заплатами в ОС Windows
Доклад: Переменные звезды
Курсовая работа: Исламские банки в мировой финансовой системе
Семья В России Реферат
Методы Решения Математических Уравнений Диссертации
Курсовая работа: Использование права. Скачать бесплатно и без регистрации
Дипломная работа по теме Логистическое управление запасами материальных ресурсов предприятия (на примере ООО 'АВГОР')
Курсовая работа: Анализ влияний античной скульптуры на последующее развитие этого вида искусства. Скачать бесплатно и без регистрации
Курсовая работа: Расчет вихревого холодильно-нагревательного аппарата
Презентация На Тему Многогранники В Природе
Реферат: Японская экономическая модель
Реферат На Тему Ислам В Новое И Новейшее Время
Контрольная Работа На Тему Внешняя Среда Для Предприятия И Ее Социально-Экономическое Воздействие На Результативность Его Действия
Курсовая работа по теме Проектирование производства земляных работ при сооружении земляного полотна железной дороги
Контрольная работа по теме Важнейшие биологические особенности помесных животных
Реферат На Тему Особеннсоти Профилактики И Лечения Безболевой Ишемии Миокарда У Лиц Пожилого Возраста
Социальное Обеспечение В Рф Курсовая
Социальные Конфликты Вырастают Из Структуры Общества Эссе
Реферат На Тему От Барбароссы К Урану
Курсовая работа по теме Комплексонометрія у фармацевтичному аналізі
Эссе По Обществознанию 2022 Год
Реферат Этапы Процесса Перестройки Их Специфические Отличия
Понятие И Признаки Демократии Реферат
Реферат по теме Соціальні наслідки міграцій сільського населення України (1989-2001 рр.)
Растровые Форматы Файлов Реферат
Реферат по теме Тематическое многообразие лирики М. Ю. Лермонтова
Курсовая Работа На Тему Активизация Инвестиционной Деятельности Как Приоритетная Финансовая Политика Государства
Реферат: Синергизм пищевых добавок
Пластиковые карты Сбербанка России
Характеристика очагов военного времени
Курсовая работа по теме Модуль радіоканалу
Сочинение Тимур И Его Команда 3 Класс
Реферат по теме Организация рационального питания в условиях радиационного фактора
Сочинение Описание Помещения Театр
Урок Русского Языка Описание Класса Сочинение
Реферат: Финансовые ведомства Римской империи в IV веке. Скачать бесплатно и без регистрации
Курсовая работа по теме Государственная политика в сфере курортного дела
Контрольная работа по теме Основные законы и принципы экологии
Реферат по теме Организация труда менеджеров предприятий туристской индустрии
Темы Сочинений Огэ 2022 Фипи
Реферат: Интеграция личности
Реферат по теме Диффузия водорода из мантии Земли в космос
Курсовая работа по теме Экономическое обоснование целесообразности обновления рыбодобывающего флота
Сочинение Как Правильно Читать
Сочинение по теме Пугачев — предводитель народного восстания
Реферат по теме Жизнь Солона
Реферат: Ответственность экспортеров перед таможенными органами при непоступлении либо задержке поступления валютной выручки
Творческая Работа На Тему Северодвинск — Город Корабелов И Строителей
Реферат На Тему Курорты Самарской Области
Государственная И Негосударственная Экспертиза Реферат
Реферат: Применение антрацита как наполнителя углеродной продукции. Скачать бесплатно и без регистрации
Дипломная работа: Региональные и местные налоги: правовые проблемы и экономические ориентиры
Реферат: Тесты производительности Windows XP против Win 2000, NT4, 98 и ME
Курсовая работа: Создание автоматизированного рабочего места технолога станции
Дипломная работа: Особенности рекламных коммуникаций
Реферат: Оптимизация радиационной защиты (принцип "ALARA")
Контрольная работа: Освоєння космосу: історія та сучасність
Курсовая работа по теме Прийняття та реалізація управлінських рішень на прикладі ПАТ 'Компанія 'Райз'
Эсса Вкусы Вишня
Темы Рефератов По Межкультурной Коммуникации
Кандидатская Диссертация Форум
Реферат: Философское осмысление темы жизни и смерти в творчестве А. А. Фета
Анализ дебиторской и кредиторской задолженностей
Контрольная работа по теме Органы управления в таможенной системе
Технологии Создания И Преобразования Информационных Объектов Реферат
Контрольная работа: Понятие и виды таможенных платежей
Отравление Свинцом Реферат
Отчет по практике по теме Характеристика хозяйства 'Кубань'
Реферат: Конституционные акты российской государственности до октября 1917 г.
Реферат по теме Биотехнологии
Благородные Герои В Романе Дубровский Сочинение 6
Курсовая работа по теме Правоотношения между таможенными органами и таможенными перевозчиками
Реферат Техника Выполнения Прыжка С Разбега
Реферат по теме Страны Европы. Ирландия
Сочинение На Тему Моя Будущая Работа
Композиция Итогового Сочинения 2022
Контрольная работа по теме Особенности функционирования летних лагерей за рубежом
Земельно Имущественные Отношения Реферат
Лексика Контрольная Работа 11 Класс
Курсовая Работа Анализ Инвестиционной Деятельности Предприятия
Маленькое Сочинение По Картине После Дождя
Эссе Функция
Контрольная работа по теме Понятие и основные признаки правоохранительной деятельности и система органов, её осуществляющих
Реферат по теме Историческая миссия Б. Франклина в борьбе за независимость США
Сочинение На Тему Любовь К Родине Есенина
Сочинение На Тему Деревня Моей Мечты
Реферат: Аграрный вопрос в России в XX веке. Скачать бесплатно и без регистрации
Реферат: Податок на додану вартість 3
Курсовая работа: Банкротство хозяйственных субъектов. Скачать бесплатно и без регистрации
Курсовая работа по теме САПР устройств промышленной электроники































































