Курсовая работа по теме Принцип Кирлиан-эффекта (свечение предметов в электромагнитном поле)

🛑 👉🏻👉🏻👉🏻 ИНФОРМАЦИЯ ДОСТУПНА ЗДЕСЬ ЖМИТЕ 👈🏻👈🏻👈🏻
Курсовая работа: Принцип Кирлиан-эффекта (свечение . . .
Реферат: Принцип Кирлиан-эффекта (свечение предметов в . . .
Разработка оптимального варианта понизительной подстанции . . .
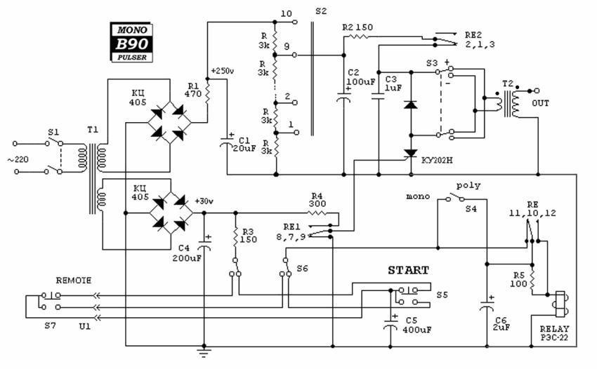
Современные схемы Кирлиан - прибора и компоненты для их . . .
Сильфонный манометр - Allbest
Принцип работы теплосчетчика ТЭМ-104
Все файлы СтудИзбы » Курсовые/домашние работы » Физика
Поляризація світла - Реферат , страница 1
Устройство и принцип действия трансформатора - реферат . . .
Теплофикация теплоэлектроцентралей (ТЭЦ)
Дипломная работа по теме Разработка автомобильного стробоскопа
Реферат На Тему Пролемы Экономической Интеграции Стран Снг
Реферат по теме Чехов Антон Павлович
Курсовая работа: Принцип Кирлиан-эффекта (свечение предметов в электромагнитном поле) - BestReferat .ru . Принцип работы Кирлиан-прибора .
Принцип Кирлиан - эффекта (свечение предметов в электромагнитном поле) было открыто еще в 1777 году профессором Лихтенбергом: изучая электрические …
Принцип Кирлиан-эффекта (свечение предметов в электромагнитном поле) Физика->Курсовая работа
Принцип Кирлиан - эффекта (свечение предметов в электромагнитном поле) было открыто еще в 1777 году профессором Лихтенбергом: изучая электрические …
Принцип Кирлиан-эффекта (свечение предметов в электромагнитном поле) Принцип работы Кирлиан-прибора . Устройство и принцип действия искрового …
Принцип Кирлиан-эффекта (свечение предметов в электромагнитном поле) Принцип работы Кирлиан-прибора . Устройство и принцип действия искрового …
Принцип Кирлиан-эффекта (свечение предметов в электромагнитном поле) Принцип работы электрических термометров и создание измерительного преобразователя …
Принцип работы и основные технические характеристики электромеханических ИП во многом зависят от вида преобразователя, обеспечивающего преобразование . . .полностью>> .
Принцип Кирлиан-эффекта (свечение предметов в электромагнитном поле) 29 .11 .2010/ курсовая работа . Принцип работы Кирлиан-прибора . Устройство и …
Принцип Кирлиан-эффекта (свечение предметов в электромагнитном поле) Принцип работы Кирлиан-прибора . Устройство и принцип действия искрового …
Контрольная Работа Микулина 1 Класс
Реферат: Технология креатива: драйв + немного шизофрении + много работы. Скачать бесплатно и без регистрации
Реферат: Кафедральный собор во имя Христа Спасителя в г. Самаре. Скачать бесплатно и без регистрации
Всероссийская Олимпиада Сочинений 2022
Реферат: Сварка и ремонт автомобилей
Курсовая работа по теме Законы Ману
Управление Рисками Платежных Систем Курсовая
Красный И Белый Террор Реферат
Дипломная работа по теме Влияние предшественников на пораженность корневыми гнилями, урожайность и качество яровой пшеницы
Клише Для Егэ По Русскому Языку Сочинение
Реферат В Медицинский Колледж
Сочинение по теме Медиапланирование как элемент эффективного управления рекламной компанией
Реферат по теме Motorola MC68HC705C8
Дипломная работа: Непряме оподаткування в Україні
Реферат: Micheal Jordan Essay Research Paper Michael
Реферат: Лесная промышленность Российской Федерации. Скачать бесплатно и без регистрации
Доклад по теме Белорусский язык
Причины Неудач Проектов Реферат
Курсовая работа по теме Адсорбційна установка періодичної дії
Контрольная Работа По Белкам 9 Класс
Контрольная работа по теме Назначение человеческого разума во Вселенной и значение концепций ноосферы
Реферат: Revenge
Черное Море Сочинение Описание
Курсовая работа по теме Сюжетно-ролевая игра как средство формирования и развития воли у детей среднего дошкольного возраста
Дипломная работа по теме Информация в разных типах издания
Курсовая работа по теме Термоелектричні перетворювачі та їх застосування
Дистанционное Обучение В Школе Эссе
Контрольная работа по теме Г.Р. Державин
Строение Мышц Лица Реферат
Разум Человека Эссе
Реферат: Постмодерн и его место в социологии современной России
Реферат: 1. Римский гражданский процесс: понятие, формы, основные черты, вещи в римском праве. Классификация вещей
Эссе О Работе В Компании Пример Текста
Дипломная работа: Реклама в сфере торговли
Сочинение По Творчеству Горького
Сочинение Про Осень В Парке
Курсовая работа: Специфика Британской конституции. Скачать бесплатно и без регистрации
Что Значит Быть Собой Сочинение Егэ
Лабораторная Работа Классы Растений
Сочинение Миниатюра У Сильного Всегда Бессильный Виноват
Контрольная работа по теме Нации и народности в РФ
Философ Декарт Реферат
Курсовая работа по теме Взаимодействие промышленного и магистрального транспорта
Реферат Развитие Зон Опережающего Развития В России
Сочинение Нужны Ли Сегодня Книги
Эссе Про Ковид 19
Ответ на вопрос по теме Логика
Реферат: Internet And Networking Essay Research Paper In
Реферат по теме Основные цели налогообложения, их классификация. Эффективность налогообложения как степень достижения цели
Курсовая работа: Оценка деятельности работников на предриятии
Сочинение Тутунов Зима
Курс Лекций На Тему The History Of English
Школа Моей Мамы Сочинение
План Сочинения На Тему Обломов И Штольц
Курсовая Работа На Тему Проектирование И Обеспечение Функционирования Системы Управления Предпринимательской Организации (На Примере Ооо "Олеся")
Реферат по теме Основы сканирования изображений
Доклад по теме Стрельба из лука
Сочинение По Репродукции Поленова Золотая Осень
Реферат: Культура Греции классического периода и эллинизма
Реферат по теме Основы психолингвистической безопасности
Отчет по практике по теме Робота викладача економіки
Дипломная работа по теме Фототерапия как средство развития эмоционально-волевой сферы младших школьников
Реферат: Цели, содержание и особенности подготовки педагогов в области информатизации образования в магистратуре педагогического вуза
Реферат по теме Что такое аниме?
Курсовая работа по теме Усадебно-парковый комплекс Грушевка – возможность его реабилитации и историко-туристического использования
Курсовая работа по теме Земельные ресурсы и эффективность их использования на примере ООО 'Атьма' Ромодановского района
Контрольная работа по теме Общие характеристики административного права
Реферат: Системи і методи виявлення вторгнень у комп’ютерні системи
Реферат: Телефонный этикет понятие и сущность
Как Начать Сочинение Рассуждение По Русскому Егэ
Сочинение По Обществознанию На Тему Моя Мечта
Реферат: Культура эпохи Возрождения и реформации
Эссе В Написании Учебного
Сочинение: Способы решения проблемы агента и принципала
Доклад по теме История развития психологической мысли в эпоху феодализма и в период возрождения
Курсовая работа: Оценка текущего финансового состояния ООО "Лика"
Отчет по практике по теме Исследование фотоиндуцированных явлений в кристалле ниобата лития LiNbO3:Сu X-среза
Как Сделать Презентацию К Дипломной Работе
Курсовая Работа По Теме Рентабельность Предприятия
Курсовая работа: Конституционно-правовые основы отношений России и Беларуси
Скачать Контрольная Работа 5 Класс Виленкин
Курсовая работа по теме Уголовная ответственность за незаконное предпринимательство
Реферат по теме Электризация веществ
Курсовая работа по теме Кодирование и реализация биологической информации в клетке, генетический код и его свойства
Реферат На Тему Гігієна Повітряного Середовища Житлових Приміщень
Курсовая работа по теме Центральные банки
Реферат: История протестантских церквей в России
Реферат по теме Правовое регулирование строительной деятельности в Украине
Реферат: Делегативная демократия
Реферат: Черный Секция «Летопись родного края»
Контрольная работа по теме Гражданское и семейное право феодальной Англии
Курсовая работа по теме Сточно-динамические фекальные насосы типа СД
Курсовая работа: Права личности. Скачать бесплатно и без регистрации
Сколько Слов В Сочинении Егэ 2022
Курсовая работа по теме Симфоническое творчество Н.А. Римского-Корсакова
Контрольная работа: Творение Рублёва. Скачать бесплатно и без регистрации
Контрольная работа: Каноническое право. Скачать бесплатно и без регистрации
Южная Корея
Курсовая работа по теме Маркетинговые исследования рынка лекарственных средств для лечения ринитов
Культура Общения Поведения Реферат
Курсовая работа по теме Принцип Кирлиан-эффекта (свечение предметов в электромагнитном поле)







































































