Курсовая работа: Определение горизонтальной составляющей магнитного поля земли. Скачать бесплатно и без регистрации

🛑 👉🏻👉🏻👉🏻 ИНФОРМАЦИЯ ДОСТУПНА ЗДЕСЬ ЖМИТЕ 👈🏻👈🏻👈🏻
Определение горизонтальной составляющей магнитного поля земли
Лабораторная работа "Определение горизонтальной . . .
ОПРЕДЕЛЕНИЕ ГОРИЗОНТАЛЬНОЙ СОСТАВЛЯЮЩЕЙ ИНДУКЦИИ . . .
Определение горизонтальной составляющей магнитного поля Земли
Лабораторная работа на тему: "Определение горизонтальной . . .
Курсовая работа на тему «Корреляционный анализ солнечной и . . .
Курсовая работа по теме "Риски и опасности для рейса . . .
Судовые навигационные приборы - реферат, курсовая работа . . .
Курсовая работа на тему «Применение электроразведки в . . .
Курсовая работа: Системы абонентского доступа . Скачать . . .
Проблема Воспитания Реферат
Итоговая Контрольная Работа В Формате Егэ
Бухгалтерская отчетность-источник финансового анализа
Определение горизонтальной составляющей магнитного поля земли Курсовая работа * по физике Дата создания: 2000
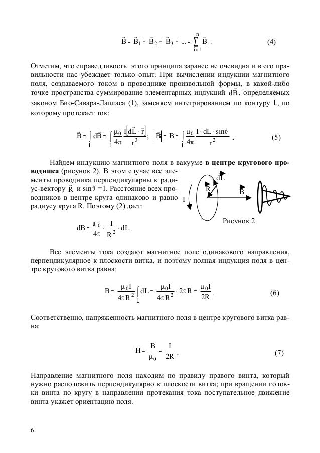
Цель работы - определение горизонтальной составляющей напряженности магнитного поля Земли с помощью тангенс-гальванометра . Приборы и принадлежности: …
С помощью определения напряженности магнитного поля тока и закона Био-Савара-Лапласа можно получить формулу для определения горизонтальной составляющей …
Готовые работы / Лабораторные работы / Физика / Определение горизонтальной составляющей магнитного поля Земли
Лабораторная работа на тему: "Определение горизонтальной составляющей индукции магнитного поля Земли" .
Его магнитный эффект на поверхности Земли проявляется в виде уменьшения горизонтальной составляющей геомагнитного поля в низких и средних широтах .
Величина горизонтальной составляющей магнитного поля возрастает от 0, 460 Э на юге до 0, 485 Э на севере района . Направление изодинам близко к широтному .
Принцип действия компаса основан на взаимодействии магнитного поля постоянных магнитов компаса с горизонтальной составляющей магнитного поля Земли .
Курсовая работа на тему «Применение электроразведки в геологии» . . . суточные вариации магнитного поля Земли и магнитные бури создают возмущения в …
Курсовая работа: Системы абонентского доступа . Скачать бесплатно и без регистрации . Главная » Готовые бесплатные работы » Компьютерные сети » …
Разметка И Программы Просмотра Веб Страниц Реферат
Реферат По Организационной Психологии
Физическое Самовоспитание Реферат
Контрольная работа по теме Особенности учета в торговле
Реферат: Східна Галичина у складі Польщі
Сочинение Б Л Пастернака
Процесс Откомандирования Персонала Реферат
Реферат по теме Применение теории нечетких множеств в оценке экономической эффективности и риска инвестиционных прое...
Курсовая работа: Разработка приложения вычисления определенных интегралов по формуле левых прямоугольников
Сочинение Васюткино Озеро План
Что Можно Написать В Введении Курсовой Работы
Курсовая работа по теме Изготовление художественной мебели
Сочинение На Тему Описание Местности
Реферат Современное Российское Общество
Курсовая работа по теме WEB-технологии
Распределение Доходов Реферат
Сочинение по теме Называние и познание в теории грамматики
Внешняя Политика Ивана Грозного Сочинение
Эссе по теме Сэмуэль Пипс. 'Домой, ужинать и в постель'
Дипломная работа: Психологическое сопровождение становления личности в системе инновационного образования
Эссе Маленький Человек В Большом Городе Петербурге
Реферат На Тему Пасха. Традиции. Пасхальный Стол
Курсовая Работа На Тему Влияние Лечебной Физической Культуры На Людей Пожилого Возраста В Системе Реабилитации
Практическое задание по теме Подбор и расчет вентилятора
Курсовая Работа На Тему Геологическое Строение И Нефтегазоностность "Совхозного Месторождения"
Пример Литературного Обзора Дипломной Работы
Реферат: Статистика производительности труда 4
Курсовая работа по теме Автоматизация учета расчетов по оплате труда
Реферат: Сен-Симон, Шарль Фурье и Роберт Оуэн
Контрольная работа: Денежная реформа 1947 года и дальнейшие изменения в денежной системе СССР
Дипломная работа: Сравнительная характеристика тоталитарных систем Восточной Европы. Скачать бесплатно и без регистрации
Дипломная работа по теме Повышение эффективности налогового планирования на предприятии ОАО 'Лесосибирский ЛДК №1'
Реферат На Тему The Industrial Revolution
Контрольная работа по теме Организация деятельности туристской компании на примере 'Pegas Touristik'
Дипломная работа по теме Планирование и исследование деятельности автотранспортного предприятия
Реферат На Тему Система Стандартизации Машиностроения
Сочинение Про Семью На Турецком Языке
Реферат На Тему Учет Выбытия И Перемещения Основных Средств
Курсовая работа: Статистические методы изучения инвестиций
Дипломная работа: Психологические особенности одаренных детей
Оглавление Магистерской Диссертации Пример
Курсовая работа по теме Роль неологизмов в языке средств массовой информации и их жизнеспособность
Дипломная работа: Формування соціокультурного досвіду молодших школярів на уроках образотворчого мистецтва
Курсовая работа: Цели и методы оценки персонала на примере ТК "Фамилия"
Курсовая работа по теме Способы финансирования дефицита государственного бюджета в Республике Беларусь
Эссе На Тему Л
Реферат: Виды таможенного контроля
Курсовая работа по теме Работа предприятия 'Автошкола класс-авто'
Дипломная Работа На Тему Организация Учета, Анализа И Аудита Расчетов Оао Мк "Азовсталь" С Государственным Бюджетом И Внебюджетными Фондами
Реферат: Методические рекомендации для студентов по производственной практике помощник врача стационара: терапия для специальностей: 060101 «Лечебное дело» 060104 «Медико-профилактическое дело»
Курсовая работа по теме Розробка клавіатурного тренажеру засобами Microsoft Visual Studio, мовою програмування С++ з використанням об’єктно-орієнтованого підходу
Дипломная работа по теме Языковые характеристики функциональных стилей (на материале немецкого и английского языков)
Реферат: Физиологическая основа ощущений
Как Оформить Реферат По Госту 2022
Коммерческая Информация И Ее Защита Курсовая Работа
Реферат На Тему Что Такое Астрономия
Виды Тепловой Обработки Молока Курсовая Работа
Контрольная работа: Недостатки планирования современных аптечных учреждений
Курсовая работа по теме Основные направления анализа финансовой устойчивости на примере ОАО 'Волго-Каспийский судоремонтный завод'
Курсовая работа: Особенности воспитания детей игрой
Курсовая работа: Антикризисное управление в туристической отрасли. Скачать бесплатно и без регистрации
Курсовая работа по теме Классификация аппаратного оборудования. Рациональная конфигурация компьютера для образовательного учреждения
Реферат: Последствия землетрясений и наводнений
Внутренние миграционные потоки высококвалифицированных кадров на примере развитых стран ЕС
Курсовая работа: Технология производства сухих дрожжей
Реферат: Гомология
Реферат по теме Анатомо-физиологические особенности ребенка с точки зрения анестезиолога
Социология Культуры Реферат Скачать
Реферат: Critique Of Shakespeare In Love Essay Research
Реферат: Кримінальна відповідальність за погрозу вбивством
Курсовая Работа На Тему Мониторинг Системы Управления Инжекторного Двигателя С Помощью Диагностического Комплекса Мотор-Тестер Мт10
Курсовая работа по теме Воспитательная роль загадок
Реферат: Международные соглашения России об избежании двойного налогоообложения. Скачать бесплатно и без регистрации
Сочинение Уборка Урожая 3 Класс
Дипломные Работы Владивосток
Дипломная работа: Орган дознания как форма предварительного расследования
Дипломная работа: Развитие интеллектуальных способностей детей средствами математики
Реферат: Легализация наркотиков
Эссе Новая Школа
Монолитное Строительство Реферат
Дипломная работа по теме Возможности использования количественных признаков при производстве экспертиз следов кожного покрова и орудий взлома
Реферат по теме Жанрово-стилистические особенности сказки и притчи в творчестве В.И. Даля
Реферат по теме Протестантский тип человека как основа европейской культуры Нового времени
Физиотерапия Реферат Заключение
Реферат по теме Организация выставочной деятельности
Реферат На Тему Экология В Туркменистане
Чему Учит Драма Разбойники Сочинение
Мотивация В Туризме Эссе
Реферат: Возведение фундаментов в вытромбованных котлованах
Курсовая работа: Рекламная деятельность отечественных общедоступных библиотек
Эссе Муниципальная Власть
Курсовая работа по теме Пластинчатый теплообменник
Контрольная Работа Нулевого Среза По Математике
Реферат Про Панду 4 Класс
Курсовая работа по теме Технологический процесс обработки детали
Курсовая работа по теме Технология хранения и переработки ярового ячменя, сорт Одесский 36
Реферат: Национальный фонд демократии
Контрольная работа по теме Вживання методів кількісної дії факторів для оцінки діяльності підприємства
Входная Контрольная Работа По Английскому 5 Класс
Красота Осенней Природы Сочинение
Курсовая работа: Определение горизонтальной составляющей магнитного поля земли. Скачать бесплатно и без регистрации
























































