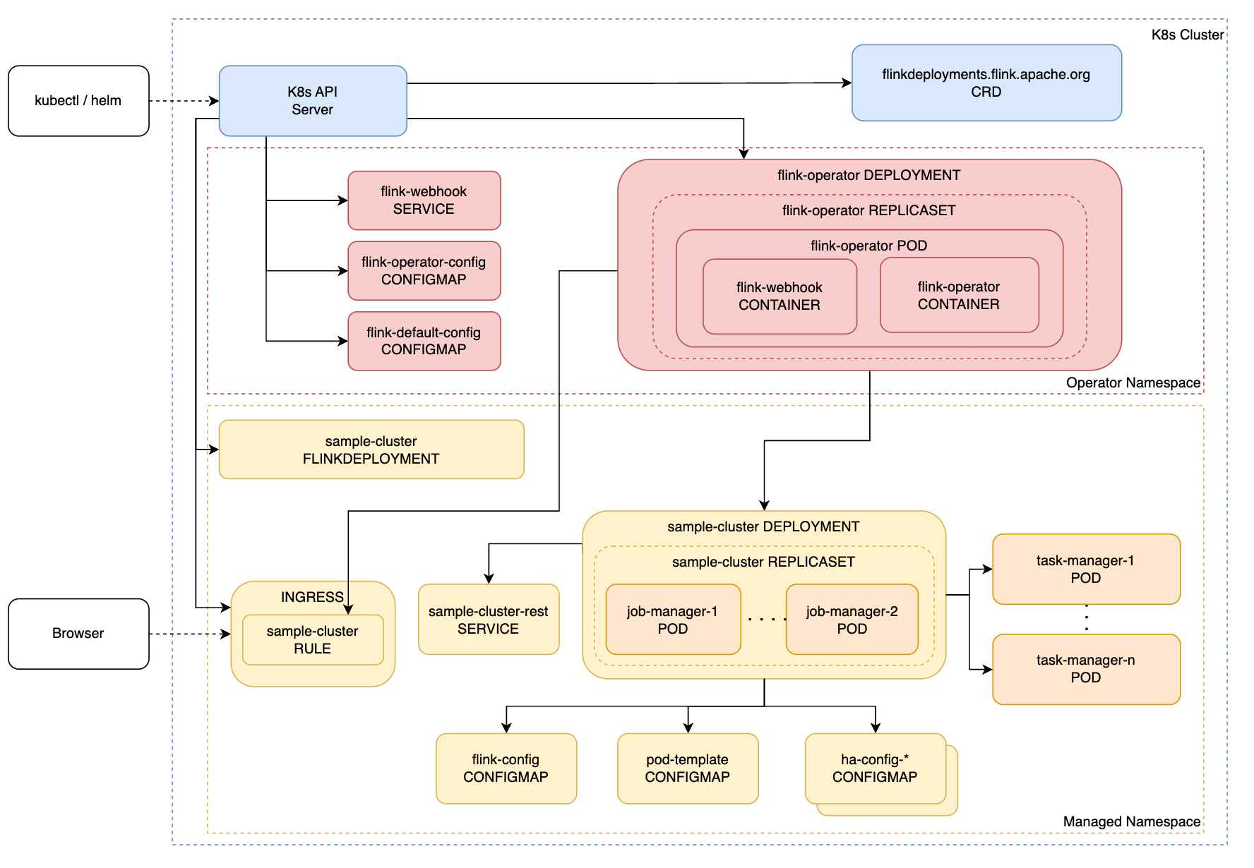
Kubernetes примеры
Магазины мебели в ростове на дону каталог
Sharp d41
Alternative design
100 км 3000 оборотов
About us produce
Megadeth 2025
Как в браузере гугл хром очистить кэш
Механизмы физиологической регуляции
Студия танца для женщин
Как подать заявление на продажу на авито
Jamo 950 se
Гиацинт в какой грунт сажать
Какие свечи на ниссан террано
Kubernetes примеры 109 фотографий









































































































