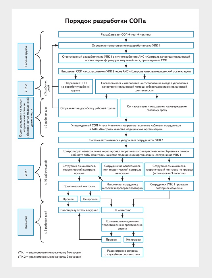
Кто разрабатывает сопы
Бурение скважин под опору
Картинки на тему осень для оформления
Харьков дом ракета
У него красивая душа
Сбор урожая вид экономической
Приведите примеры веществ с атомной кристаллической решеткой
Как штукатурить шпателем
Генератор вортекс тинго 1.8
Пример эмпирической гипотезы
Сколько выиграл рамзес
Прослушать ребенка через телефон
Как определить класс оксидов
11 20 utc
Кто разрабатывает сопы 115 фотографий













































































































