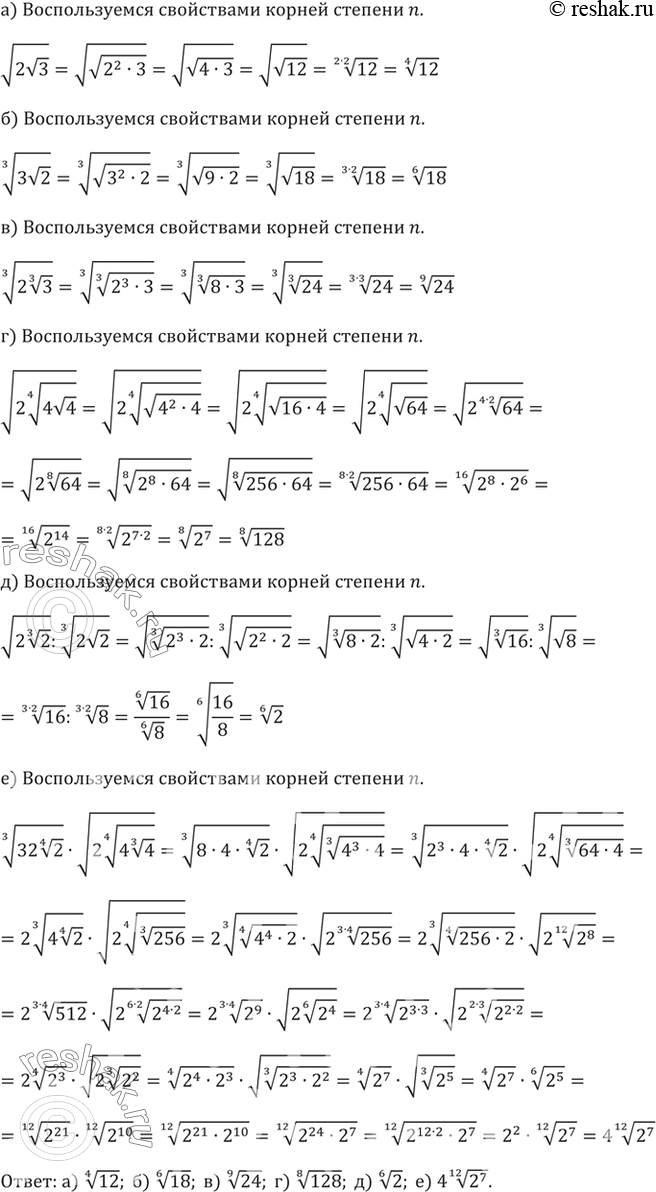
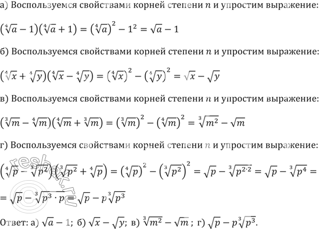
Корень 3 степени из а 2
Щенки а давай все свалим на месячные
Клапан предохранительный 9 бар
Вести нет сегодня
Математика 6 класса номер 1085
Курс rmb на сегодня
Как отразить в учете банковскую гарантию
Work on react
Караман село
Подушка для ног и коленей
Женщина напала на мусульманку
Ж2 зона застройки
Земельный вопрос рсдрп
Магические квадраты задания заполни квадрат
Корень 3 степени из а 2 110 фотографий








































































































