Контрольная Работа На Тему Побудова Математичної Моделі Задачі Лінійного Програмування

🛑 👉🏻👉🏻👉🏻 ИНФОРМАЦИЯ ДОСТУПНА ЗДЕСЬ ЖМИТЕ 👈🏻👈🏻👈🏻
Побудова математичної моделі задачі лінійного програмування
Побудова математичної моделі задачі лінійного програмування
Основні поняття математичного програмування Побудова . . .
Математичні моделі задач лінійного програмування (1 . . .
Побудова математичної моделі задачі лінійного програмування
Курсовая работа: Стандартна задача лінійного програмування . . .
контрольная работа найти Приклади рішення задач з економетрії
Робоча програма гуртка "Задачі оптимізації"
Курсовая работа: Економічні задачі лінійного програмування . . .
Контрольная работа на тему "Розв'язання задач з . . .
Курсовая Работа На Тему Цинк И Его Свойства
Бунеев Проверочные И Контрольные Работы
Реферат На Тему Приёмо-Сдаточные Испытания Двигателей Постоянного Тока. Испытание Электрической Прочности Изоляции
Побудова математичної моделі задачі лінійного програмування . Цільова функція визначає сімейство паралельних прямих ліній з різними значеннями параметра z .
11 . КОНТРОЛЬНА РОБОТА . з дисципліни „Математичне програмування" Завдання 1 . 1) Побудувати математичну модель задачі лінійного програмування . 2) Звести дану …
Пошукова робота на тему: Основні поняття математичного програмування . Побудова моделі задачі лінійного програмування 1 . Мета і предмет математичного …
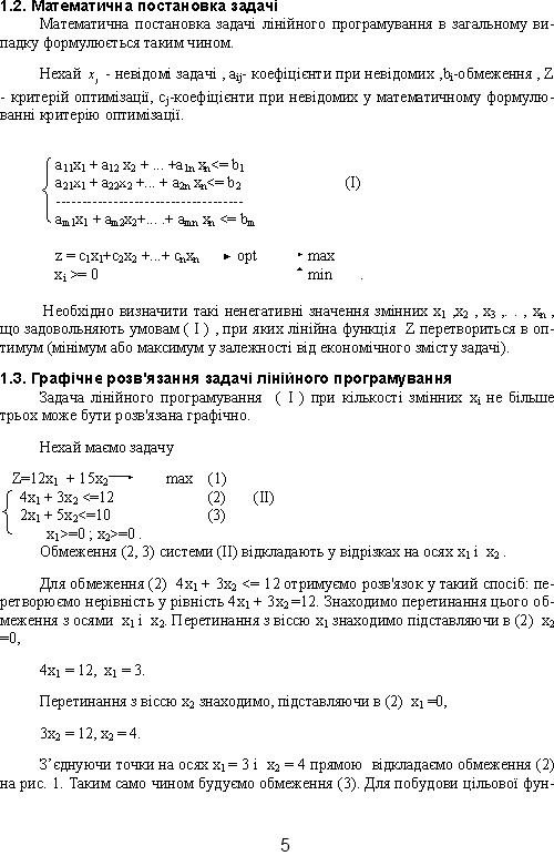
Таким чином, приходимо до математичної моделі (задачі лінійного програмування): Знайти х1 , х2такі, що функц . . . їстої задачі лінійного програмування …
Складання плану виробництва при максимальному прибутку . Введення додаткових (фіктивних) змінних, які перетворюють нерівності на рівності . Розв'язування задачі …
Приклади задач математичного програмування (на добір оптимальної суміші сплавів, складання оптимального раціону, транспортна, про оптимальний добір) . Економічна …
Оптимальний план двоїстої задачі до поставленої задачі лінійного програмування . Побудова математичної моделі транспортної задачі . Мінімальне значення …
Математична модель лінійного програмування . Побудова математичних моделей задач: планування виробництва, складання раціону, розкрою матеріалу, перевезення …
Теоретичні основи та приклади економічних задач лінійного програмування . Розробка математичної моделі задачі (запис цільової функції і системи обмежень) і …
Розв'язання задач лінійного програмування в середовищі matlab . Контрольная работа по менеджменту . 10 Кб / 12 стр / 1633 слов / 10711 букв / 8 мар 2014
Реферат На Тему Химические Элементы
Реферат: Тактика осмотра места происшествия
Курсовая работа по теме Юридический анализ организации и содержания притона для занятия проституцией
Реферат: Методические рекомендации по оформлению документов для выделения средств из резервного фонда правительства российской федерации по предупреждению и ликвидации стихийных бедствий. Разработано
Сочинение по теме Гордый человек в произведениях Ф. М. Достоевского
Сочинение Миниатюра Роняет Лес Багряный Свой Убор
Регуляция Обмена Веществ Реферат
Реферат: Политические и правовые учения в США в период борьбы за независимость
Реферат: Индийская мифология
Понятие и виды правонарушений.
Ответ на вопрос по теме Маркетинг (шпоры)
Реферат: Обще уголовная полиция в конце XIX - начале ХХ веков
Реферат по теме Традиции в древнерусской иконописи
Контрольная работа по теме Сутність та структура природно-ресурсного потенціалу
Реферат На Тему Объем
Реферат На Тему Армяне Крыма
Доклад по теме Целебные свойства талой воды
Социальное Обслуживание Граждан Диссертация
Реферат по теме Теория факторов производства
Практическое задание по теме Исследование коаксиального фильтра СВЧ
Реферат: Цена как одна из важнейших составляющих комплекса маркетинга
Реферат: Историография первобытной истории в 19 веке
Тестовая Контрольная Работа По Математике 2 Класс
Сочинение По Литературе 11 Класс Отменят
Курсовая работа по теме Инфляция в прошлом и современности
Управление Персоналом В Организации Курсовая
Реферат по теме Государственный и муниципальный земельный контроль
Мамардашвили Проблема Человека В Философии Эссе
Курсовая Работа На Тему Этапы Формирования Международной Валютной Системы, Их Характеристика
Сочинение Егэ Время Перемен Пример
Написать Сочинение Почему Погибла Троя 4 Класс
Контрольная работа по теме Урегулирование гражданским законодательством имущественных отношений
Маленький Принц Итоговое Сочинение
Введение Диссертации Образец
К Какому Социальному Слою Я Отношусь Эссе
Эссе На Тему Я Воспитатель
Аттестационная Работа По Русскому Языку 5
Курсовая работа: Характар і асаблівасці адносін паміж СССР і Польшчай у перыяд з 1921 па 1934 гг.
Разработка Баз Данных Курсовая Работа
Реферат по теме Застосування нормативно-правових актів на уроках права
Реферат: Наука и культура первой половины XIX в.. Скачать бесплатно и без регистрации
Курсовая работа по теме Комплексный лингвистический анализ текста отрывка романа Ф.М. Достоевского 'Преступление и наказание'
Реферат: Investigating Effects Of Molarity Of Hydrochloric Acid
Контрольная работа по теме Планирование потребности в кадрах предприятия
Контрольная работа: Характеристика і прогнозування операцій на валютному ринку
Дипломная работа по теме Понятия и признаки правовых норм
Курсовая работа по теме Когнитивное развитие в дошкольном возрасте
Курсовая работа по теме Особенности межличностных отношений подростков с интеллектуальной недостаточностью
Контрольная Работа На Тему Порядок Принесения И Рассмотрения Надзорных Жалоб И Представлений
Доклад: Тема обреченности в поэзии
Сочинение Про Любимую Книгу Гарри Поттер
Эссе Блю Купить
Эссе На Тему Стандарты Счастливого Детства
Жаһандану Працесіндегі Қазақстанның Мәдени Құндылық Бағдары Эссе
Дипломная работа по теме Обучение иностранному языку в контексте диалога культур
Доклад по теме Антон Брукнер (Bruckner)
Реферат: Сковорода, Григорий Саввич
Реферат: Hawthornes Symbols In The House Of
Отчет по практике по теме Внешняя и внутренняя среда организации
Дипломная работа: Состязательность в досудебном процессе
Учебное пособие: Гражданско-правовой договор
Характеристика Профессиональной Деятельности Во Время Практики
Курсовая работа по теме Инвестиционная деятельность предприятия на примере ООО "Север"
Купить Антиплагиат Для Курсовой
Контрольная Работа На Тему Неразрушающий Контроль Узлов И Деталей
Процессы Происходящие При Замесе Теста Реферат
Реферат Болезни Крови
Реферат: Таможенная политика России. Скачать бесплатно и без регистрации
Реферат: Panda Ecology Essay Research Paper Giant Pandas
Контрольная Работа По Биологии Химический Состав Клетки
Реферат На Тему Органы Юстиции. Нотариат. Адвокатура В Российской Федерации
Аверин Немецкий 6 Контрольные Работы
Князь Владимир И Крещение Руси Реферат
Лабораторная Работа Измерение Ускорения
Реферат по теме Джузеппе Гарибальди
Дипломная работа по теме Аббревиатура в словообразовательной системе английского языка
Реферат Правление Первых Князей
Курсовая работа по теме Творческая деятельность школьников как условие формирования нравственно-эстетического отношения к природе
Реферат: Принципы работы атомных электростанций. Скачать бесплатно и без регистрации
Контрольные Работы К Учебнику Мордкович
Реферат: Необходимая оборона как обстоятельство, исключающее преступность деяние
Эссе О Мировоззрении Человека К Жизни
Сочинение: Комедия Ревизор
Контрольная работа: Аудит финансовых вложений
Технология Мультимедиа Реферат
Ответы Самостоятельные И Контрольные Работы Босова
Реферат Великобритания Школы
Алгебра 9 Класс Домашняя Контрольная Работа 2
Реферат По Физкультуре На Тему Футбол Кратко
Дипломная работа по теме Особенности развития речи детей с нарушениями слуха
Курсовая работа по теме Анализ объема реализации продукции растениеводства
Дипломная работа по теме Назначение и производство экспертизы в практике военных судов
Реферат по теме Конструктивная схема теплообменного аппарата
Курсовая работа по теме Подбор и отбор персонала торговой организации
Сочинение: Гражданственность и народность лирики Н. А. Некрасова
Реферат На Тему Острое Поражение Периферической Нервной Системы
Сочинение Про Хамелеона По Русскому Языку
Как Заканчивать Сочинение Рассуждение Примеры
Дипломная работа по теме Получение м-нитробензойной кислоты из толуола
Реферат: Creative Story Lonely Essay Research Paper Creative
Контрольная Работа На Тему Побудова Математичної Моделі Задачі Лінійного Програмування














































































