Контрольная Работа 9 Класс Волны

⚡ 👉🏻👉🏻👉🏻 ИНФОРМАЦИЯ ДОСТУПНА ЗДЕСЬ ЖМИТЕ 👈🏻👈🏻👈🏻
Контрольная работа по физике 9 класс по теме "Механические . . .
Контрольная работа по физике для 9 класса по теме . . .
PDF Контрольная работа по физике Механические колебания и . . .
Контрольная работа по теме "Колебания и волны" 9 класс . . .
Контрольная работа на тему: "Колебания и волны" - физика 9 . . .
Контрольная работа по теме "Электромагнитные . . .
Контрольная работа по физике Механические колебания и . . .
Контрольная работа №4 по теме «Механические колебания и . . .
9 класс . Контрольная работа по теме: "Механические . . .
Контрольная работа по физике №3 «Механические и . . .
Отчет О Практике В Логистической Компании
Итоговая Контрольная Работа По Алгебре 2022
Отчет Практики Для Студентов Медиков
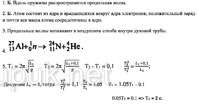
Физика 9 класс . Контрольная работа . Механические колебания и волны . Вариант 1 . №1 . Звуковая волна распространяется в стали со скоростью 5000 м/с . Определить частоту этой волны, если её длина 6,16 м .
Контрольная работа, 9 класс Тема: Механические колебания и волны . Цель: Проверить фактический уровень сформированности предметных знаний по теме «Механические колебания и волны» .
Контрольная работа по физике Механические колебания и волны 9 класс . 1 вариант . 1 . При измерении пульса человека было зафиксировано 75 пульсаций крови за 1 минуту .
Контрольная работа по теме "Колебания и волны" 9 класс . Скачать . 40 .5 КБ, 478151 .doc Автор: Акулова Ирина Григорьевна, 21 Мар 2015 . \В данной контрольной работе предлагается выполнить задания на оценку "3", "4" или "5" . . Ученик имет возможность оценить свои знания по данной теме .
Контрольная работа на тему: "Колебания и волны" - физика 9 класс . ОГЭ по физике . Решение задач по волновым процессам по физике в 9 классе . Презентация на урок с разбором задач + контрольная работа . Автор: Неткачев Дмитрий Иванович .
Контрольная работа по теме "Колебания и волны" 9 класс \В данной контрольной работе предлагается выполнить задания на оценку "3", "4" или "5" . .
Контрольная работа по физике Механические колебания и волны 9 класс . Контрольная работа по физике Механические колебания и волны Звук 9 класс с ответами . Тест включает в себя 4 варианта, в каждом варианте по 9 заданий .
Контрольная работа проводится в привычной для детей обстановке Контрольный тест № 4 по физике в 9 классе по теме: «Механические колебания и волны» 1 вариант . . .
9 класс . Контрольная работа по теме: "Механические колебания и волны . Звук" Вариант 2 . 1 . При измерении пульса человека было зафиксировано 75 пульсаций крови за 1 минуту .
Тематическая контрольная робота №2 «Механические и электромагнитные волны .» 9 класс, на . . .
Реферат: Оценка эффективности социальной политики российского государства
Курсовая работа по теме Производство серной кислоты при повышенном давлении
Дипломная работа по теме Перспективы развития предприятия ЧУП 'СпецАвтоМастер' в Республике Беларусь
Контрольная работа: Разработка финансовых решений
Дипломная Работа На Тему Отражение Стереотипов В Литературной Сказке
Дипломная работа по теме Повышение эффективности производства продукции овцеводства
Курсовая Работа На Тему Мотивация Персонала В Стратегии Предприятия
Приаэродромная Территория Реферат
Контрольная работа: Ипотечное кредитование 4
Доклад: Гофер, Андреас
Пример Эссе По Русскому Егэ
Контрольная Работа На Тему Автоматическое Управление Микроклиматом Теплицы По Нескольким Параметрам С Помощью Установки Орм-1
Родина Сочинение 9.3
Доклад по теме Закон всемирного тяготения
Научно Методическая Работа Учителя Начальных Классов Курсовая
Курсовая работа по теме Разработка предложений по совершенствованию антикризисного управления предприятием (на примере ООО 'Метур')
Реферат: Политики США в отношении первой арабо-израильской войны 1948–1949 гг.
Курсовая работа: Внешнеэкономическая деятельность нефтяных предприятий. Скачать бесплатно и без регистрации
Реферат по теме Методы управления риском
Сочинение По Дубровскому 6 Класс План Тема
Сочинение Портрет Телеведущего 7 Класс
Тест На Тему Технология Машиностроения, Технологические Машины И Оборудование
Реферат: Внешний вид человека. Скачать бесплатно и без регистрации
Курсовая Работа На Тему Изготовление Подставки Под Письменные Принадлежности
Сочинение Характеристика Александра Невского
Дипломная работа по теме Маркетинг в системе потребительской кооперации. исследование ассортимента пряностей на примере Минского райпо
Реферат по теме Уход за кожей детей
Курсовая Работа На Тему Аналіз Жыццёвага І Творчага Шляху В. Зуёнка
Реферат по теме Физическая реабилитация детей, больных пневмонией
Реферат по теме Методи статистичного аналізу показників кредитних ресурсів та їх використання
Выпускное Сочинение 2022 2022 Фипи
Курсовая Работа По Психологии Факультет Физической Культуры
Изложение: Пойти и не вернуться. Быков В.
Реферат: Substance Abuse Essay Research Paper Counselor Name
Мини Сочинение Про Профессию Пилота
Реферат: Racism Against Native Americans Essay Research Paper
Курсовая работа по теме Анализ рентабельности предприятия, система показателей и пути ее повышения
Реферат по теме Почтовые программы
Реферат: Вільнодумство Стародавнього світу
Реферат: Статистика оплаты труда 4
Реферат по теме Дело врачей
Субъективная Сторона Преступления Курсовая
Реферат: Методические рекомендации по производству маркшейдерских работ при добыче твердых полезных ископаемых Глава Общие положения
Курсовая работа по теме Исследование линейных стационарных систем автоматического управления
Реферат по теме Консерватизм: история и современность
Дипломная работа по теме Рассмотрение и разрешение дел в арбитражном суде первой инстанции
Реферат: Культура середньовічного суспільства Київської Русі від язичництва до християнства
Занятость Населения Свердловской Области Реферат
Дипломная работа: Аналіз виробничо-господарської діяльності
Итоговые Контрольные Работы 5 Класс 2022
Дипломная работа: Мотивационные аспекты стратегии управления персоналом на микроуровне
Эсса Лайм Отзывы
Реферат: С. Ю. Еремейченков по организации производства
Курсовая работа по теме Исследование развития проектной деятельности в начальной школе в России в 2000-2022 годы
Реферат: К.Д. Ушинский о народном учителе и его подготовке
Доклад по теме Большие секреты
Лекция: Травматология - основы военно-полевой хирургии. Скачать бесплатно и без регистрации
Реферат: Архитектура микропроцессора - структура и общая характеристика. Скачать бесплатно и без регистрации
Третья Глава Магистерской Диссертации
Чернавский Курсовое Проектирование
Контрольной Работе По Литературе 20 Века
Контрольные Работы 4 Класс Пнш
Любовь В Драме Гроза Сочинение
Курсовая работа по теме Учет и распределение между заказами косвенных затрат
Реферат Путешествие В Прошлое И Будущее
Курсовая работа: Межличностные конфликты в школьном коллективе
Контрольная работа: Стресс. Адаптационные реакции организма
Реферат: Виды индукторов и создаваемых ими полей. Скачать бесплатно и без регистрации
Курсовая работа: Наружные сети газоснабжения
Реферат по теме Проекты государственных преобразований М.М. Сперанского
Языковые Особенности Научной Речи Реферат
Дипломная работа по теме План производства, обеспечивающий эффективную деятельность предприятия в рыночных условиях хозяйствования
Реферат: История развития картографии и знаний людей о форме и размере Земли
Курсовая работа: Аналіз діяльності підприємства ТМ "Фанні"
Контрольная работа по теме Договоры, регулирующие торговый оборот
Критерии Оформления Реферата По Госту
Курсовая работа по теме Экологическая экспертиза и оценка воздействия на окружающую среду предприятия по производству керамической плитки
Эссе На Тему Учитель Мастер
Реферат Регион России
Курсовая работа по теме Использование функционально-стоимостного анализа при создании стоимости нового товара
Курсовая работа: Ревизия и аудит расходов на реализацию торговой организации
Реферат по теме Технологические процессы сварных и холоднодеформированных труб
Сочинение: Философия любви в цикле И. А. Бунина «Темные аллеи»
Реферат: "Усовершенствованный реализм" А. Айера. Скачать бесплатно и без регистрации
Реферат: Толпа как объект социологии
Эссе На Тему Мой Рабочий День
Реферат Дефекты Зрения И Сверхкомпенсация
Статья На Тему О Логике И Со-Бытии
Курсовая работа: Анализ современных моделей реформирования налоговой системы. Скачать бесплатно и без регистрации
Курсовая работа по теме Прибыль предприятия и пути ее увеличения, используя финансовую отчетность ОАО "Белорусские прод...
Реферат: Конституционное право Чехии
Реферат: З.М.Бабур (1483 - 1530). Жизнь и творчество. Скачать бесплатно и без регистрации
Отчет по практике по теме Учет и контроль денежных средств и расчетов на предприятии
Сочинение На Тему Черная Курица Или Подземные
Реферат: Товароведение и экспертиза сливочного масла
Реферат по теме Экология рыбного хозяйства территории озера Байкал
Контрольная Работа На Тему Программирование На Языке Java Script
Дипломная работа по теме Технологический процесс технического обслуживания и ремонта автомобиля
Реферат: White Noise Essay Research Paper The central
Учебное пособие: Методические указания к выполнению курсового проекта «Проектирование процессора эвм» по курсу «Организация эвм, комплексов и систем» для студентов дневного отделения специальности 2201 Ижевск 2001г
Контрольная Работа 9 Класс Волны







































































