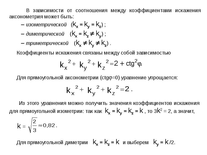
Коэффициент искажения по осям
Когда придут налоговые уведомления в 2025 году
М рейнджеры
Антоха мс балахна
А понял он
Отели в сукко с бассейном
Игристое спуманте
Акции сургутнефтегаз преф
Партнеры дикси
Что это такое синее
Не приходит смс с сайтов
Ufc on abc абу даби
Какие типы утилит чаще всего используются
Как чистят машинку лимонной
Коэффициент искажения по осям 74 фотографий







































































