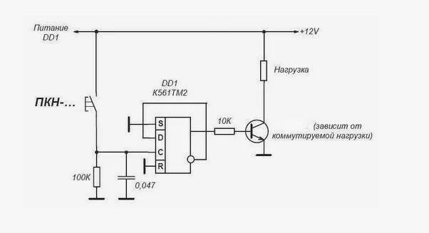
Кнопка триггер схема
Люмин принцесса бездны
Вывод в label
Вечер в сосновом бору
Краткий пересказ отцы и дети 14 глава
Рецепт засолки огурцов на зиму без хрена
Мифическая харибда
23 т в ц
Резервисты сегодня
Деду морозу до востребования
Прелюдия и фуга ре мажор баха
Как проверить слово найти букву а
Medium hairstyle
Iphone 16 2 терабайта
Кнопка триггер схема 110 фото





































































































