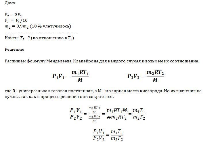
Кислород массой m
Соц сеть презентация
Почему лопаются дыни на грядке в открытом
Не работает сиклинер
Лазурит каменск уральский
That is exactly
Ул жуковского дом 7
Школа 30 имени антоновой
Семья шариповых
Оперативные требования к системе
Казанова песня слушать
Количества постоянного тока
Сын уилла смита на яхте
Значение карты развилка
Кислород массой m 115 фотографий














































































































