#Кейс 🧳 Бэклог скрам-мастера
БУДКА ТРАНСФОРМАТОРА
Привет! В первой статье коротко представлюсь и расскажу о последнем месте работы.
Меня зовут Артем, работаю Agile лидом в крупном телеком операторе. Отвечаю за agile практики, найм и развитие скрам-мастеров и аджайл коучей в кластере (у нас кластер - структура от 300 до 2000 человек, состоящие преимущественно из it-специалистов в продуктовых командах). Кластер, в котором я работаю, состоит из 1000+ человек и 30+ продуктов экосистемы компании, преимущественно b2c. Сейчас в нашем кластере 14 скрам-мастеров и аджайл коучей, рад и горд работать с каждым из них. Теперь перейдем к самой теме статьи.
____________________________________________________________________________
На мой взгляд, главная польза от скрам-мастера - в диагностике, особенно построенной на метриках и артефактах. Но диагностику не делают. Если и делают - то понимают под этим разное (от цифр и метрик, что мне ближе, до взаимодействия команды внутри, настроений и конфликтов). При этом часто встречается такой подход:
💭 "В продукте нет DoD и DoR. Cрочно поставить встречу и сформировать с командой!"
💭 "команда не проводит PBR, у них наверное с бэклогом и планированием беда - надо срочно их спасать."
💭 Мое любимое - “в команде дейли больше 15 минут! Ретро не проводят! Камеру не включают! Там еще работать и работать!”
Сами по себе эти предположения не плохие и не хорошие, просто их важность и влияние не обоснованы.
🤔 Почему именно PBR сейчас наиболее важен?
🤔 Есть ли в команде процессы, решающие эти проблемы без PBR?
🤔 Что именно плохого в том, что дейли не укладывается в 15 минут? и так далее. В нашем кластере мы со скрам-мастерами решили поэкспериментировать.
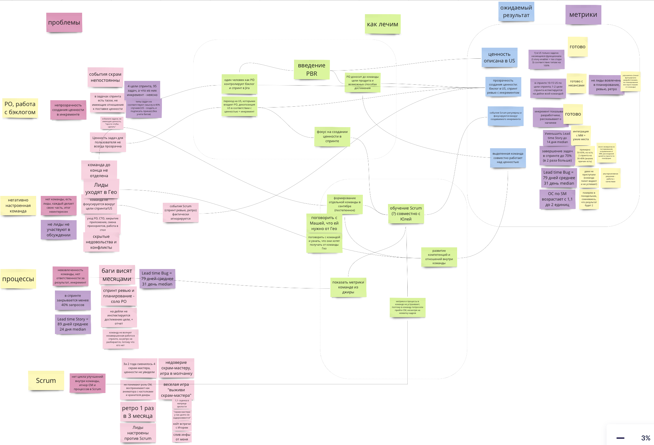
📜 Мы договорились о следующем формате и этапах:
👣 Диагностика
👣 Бэклог гипотез о проблемах
👣 Бэклог гипотез о решениях
👣 Метрика
👣 Построение связей
👣 Action plan
1️⃣ Диагностика
В начале важно понять, как работает текущий процесс as is. Если этого не сделать, то сначала будет сложно обосновать само изменение, а после - эффект от этого изменения.
Наши артефакты диагностики:
🧩 текущая структура продукта
🧩 Value Stream Mapping (VSM) в Miro (под этим могут пониматься разные действия. Ссылка ведет на мою статью о VSM)
🧩 чек-листы диагностики. Это могут быть как чек-листы, принятые в компании (матрицы зрелости), так и кастомные
🧩 слепок по метрикам (как минимум за квартал). Сейчас в компании есть автоматизированный дашборд, но раньше мы без особых проблем брали это руками из Jira
🧩 анализ CFD(cumulative flow diagram).
🧩 серия интервью с ключевыми участниками о важных проблемах (СРО/PO, СТО и кто угодно еще).
2️⃣ Бэклог гипотез о проблемах
Данные с предыдущего шага позволят нам комплексно посмотреть на процесс и сформировать наши гипотезы о проблемах. Это именно гипотезы. Мы предполагаем, что это является проблемой. Если эта гипотеза покажется важной и мы возьмем ее в работу, то после реализации решения мы поймем, было ли это проблемой на самом деле. Как PO проверяет гипотезы своего продукта, так и мы проверяем гипотезы своего процесса.
3️⃣ Бэклог гипотез о решениях
На этом этапе мы формируем гипотезы того, что может решить ту или иную проблему. Мы предполагаем, что настройка PBR поможет улучшить качество планирования и соответсвенно прогнозы. А может и нет. Если бэклог Спринта меняется в течение самого спринта и не раз - то какая разница, что переносить/убирать/добавлять и в итоге не доделывать?)
Только на этом этапе мы формируем то, что раньше делали сразу. Но уже формируем эти идеи не потому, что этого нет в процессе сейчас, а потому что нашли, какую это может решить проблему и на что повлиять.
4️⃣ Метрика
Для каждой гипотезы проблемы/решения, где это возможно - мы формулируем метрику. Это можно сделать не всегда, но почти всегда.
Почему это важно?
Например, по серии интервью мы поняли, что важным источником неудовлетворенности является большое количество багов. Проблема ли это? не ясно.
🤔 Большое количество - это какое? Мы можем посмотреть их число, даже в привязке к релизу/эпику.
🤔 Второй вопрос - много за какой период? за спринт? или за квартал? или был большой релиз, он был такой один уникальный и вот с него пришло много багов?
🤔 Третий вопрос - багов каких? с прода? при тестировании? и так далее
В зависимости от ответов на эти вопросы может меняться и способ решения.
Любые слова “долгий”, “мало”, “много”, “плохой” и другие подобные должны служить триггером для уточнения.
В конце этого этапа гипотезы о проблемах нужно приоритизировать. Можно просто поговорить с СРО/СТО/другими основными участниками и вместе с ними выявить наиболее важные. Мы так же используем построение связей и зависимостей для упрощения приоритизации.
5️⃣*Построение связей
Некоторые скрам-мастера в работе с бэклогом пошли дальше и сформировали причинно-следственные связи. Это позволило выявить решения, которые могут повлиять сразу на несколько проблем. Можно строить связи стрелочками, а можно упороться и построить CLD.

6️⃣ Action Plan
То, с чем мы идем договариваться с командой. К этому моменту помимо самого плана у нас есть данные as is. Каждый пункт из плана можно аргументировать. А после изменения - проверить эффект. Вместе с командой мы можем обсудить этот план и скорректировать.



🏁 Заключение
В итоге мы получаем то, с чем можно работать и проверить, в отличие от уровня доверия, напряженности и подобного. Поэтому этим субъективным моментам в диагностике я уделяю меньший приоритет, но тоже делаю при необходимости.
Этот подход сейчас используют все скрам-мастера нашего кластера. В этом подходе нет “серябряной пули”, сакрального секрета и чего-то уникально нового. Но у нас это работает хорошо. Может и у тебя сработает?