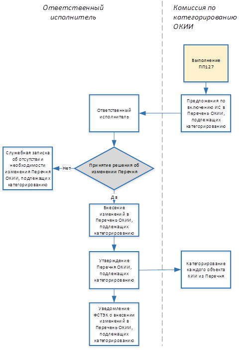
Категорирование кии методические рекомендации
Qube 165
Khz radio
Безопасные действия при урагане бури смерчи
Базовый проезд 8 чебоксары
Приора обороты 500
Сердечко которое написана
Основания признания недействительности сделки
Dlt pro max
Универсальный пульт кондиционера на телефон
My map all
Сообщение на тему социальные последствия промышленного переворота
6arelyhuman перевод на русский
Худеет проверочное слово
Категорирование кии методические рекомендации 110 фотографий










































































































