Карбид Кальция Алкин

🛑 👉🏻👉🏻👉🏻 ВСЯ ИНФОРМАЦИЯ ДОСТУПНА ЗДЕСЬ, ЖМИ 👈🏻👈🏻👈🏻
Получение и применение алкинов • Химия, Непредельные . . .
Алкины — Википедия
Алкины — Гипермаркет знаний
АЛКИНЫ: СВОЙСТВА, СТРУКТУРА, ПРИМЕНЕНИЕ И ПРИМЕРЫ - НАУКА
Получение алкинов | Химия онлайн
Алкины . Ацетилен - 1sept .ru
Пробный вариант №7 ЕГЭ 2022 по химии 11 класс с ответами и . . .
Карбид кальция — Википедия
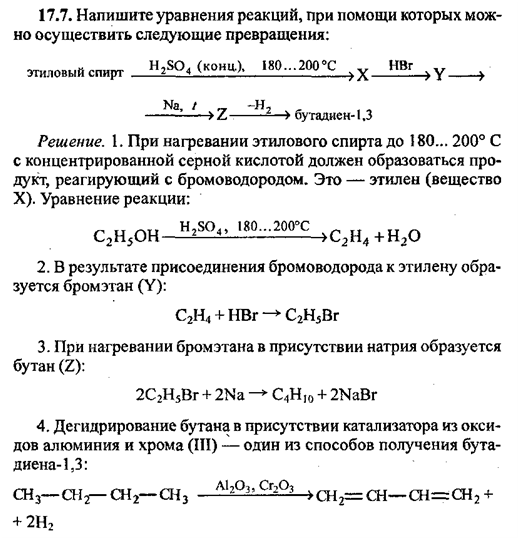
Написать уравнения реакций, при помощи которых можно . . .
Получение ацетиленида серебра
Мифепристон 4 Таблетки
Немозол Курс
Натекаль Жевательные
В настоящее время ацетилен из карбида кальция получают только в лаборатории . Применение алкинов Алкины являются сырьем для производства большого количества органических соединений и материалов: альдегидов, кетонов, растворителей (тетрагалогенэтанов), исходных веществ для получения синтетических каучуков, поливинилхлорида и других полимеров .
При действии на полученный карбид воды образуется гидроксид кальция и ацетилен: CaC 2 + 2 H 2 O → C 2 H 2 + Ca(OH) 2 {\displaystyle {\mbox{CaC}}_{2}+2{\mbox{H}}_{2}{\mbox{O}}\rightarrow {\mbox{C}}_{2}{\mbox{H}}_{2}+{\mbox{Ca(OH)}}_{2}}
school .xvatit .com › index .php?title=Алкины
Карбид кальция получают взаимодействием оксида кальция, образовавшегося при обжиге (термическом разложении) карбоната кальция, с углем: СаСО3 -> СаО + С02 СаО + ЗС —> СаС2 + СО 3 . Способ дегидрогалогенирования .
ЦК 2 Это карбид кальция, неорганическое соединение, которое в конечном итоге вступает в реакцию с водой с образованием ацетилена: CaC 2 + 2H 2 О => Са (ОН) 2 + HC≡CH Физико-химические свойства алкинов Полярность Тройная связь отличает алкины от алканов и алкенов . Эти три типа углеводородов неполярны, нерастворимы в воде и очень слабые кислоты .
Гидролиз карбида кальция В лаборатории ацетилен получают гидролизом карбида кальция (взаимодействие с водой) . Видеоопыт «Получение ацетилена» Карбид кальция образуется при нагревании смеси оксида кальция СаО (негашеная известь, жженая известь, едкая известь) и кокса до 2500°С: Вследствие большой энергоемкости этот метод экономически менее выгоден .
карбид кальция, прибор для получения газов, растворы перманганата калия, вода, спиртовка, спички; ученические столы: набор моделей атомов, карточки с заданием для самостоятельной работы .
12)Из предложенного перечня выберите все вещества, из которых в одну стадию может быть получен алкин . 1) карбид кальция 2) 2,3-дибром-2,3-диметилбутан 3) бензол 4) хлорэтен 5) этиленгликоль . Ответ: 14
Карбид кальция используют при проведении автогенных работ и освещения, а также в производстве ацетиленовой сажи и продуктов органического синтеза, из которых главным является синтетический каучук .
Запишем уравнения: 1 . С 2 Н 2 + Н 2 = С 2 Н 4 - реакция гидрогенизации; С 2 Н 4 + Н 2 = С 2 Н 6 - гидрогенизации; С 2 Н 6 + Br 2 = C 2 H 5 Br + HBr - замещения; С 2 Н 5 Br + Br 2 = C 2 H 5 Br 2 + HBr - замещения; 2 . С 4 Н 10 + Cl 2 = C 4 H 9 Cl + HCl - замещения; C 4 H 9 Cl + KOH = C 4 H 9 OH + KCl - обмена;
Ацетилен получаем действием воды на карбид кальция . Атомы водорода в молекуле ацетилена обладают большой подвижностью . Поэтому они легко могут быть замещены металлами . Пропустим через аммиачный раствор оксида серебра ацетилен . Выпадает осадок ацетиленида серебра . HC≡ . . .
Мебеверин Применение Отзывы Аналоги
Сколько Нужно Принимать Эргоферон
Докси Хем Цена
Нандролон Фенилпропионат Сустанон Метан Курс
Метопролол Таблетки 100 Мг
Нимесулид Цена В Казани В Аптеке
Капс Габапентин 300
Ремаксол При Алкоголизме
Редуксин Симферополь
Топамакс Чье Производство
Декарис Выведение Из Организма
Мезим Отзывы Врачей
Имудон Цена В Магнитогорске
Престанс 10 10 Цена В Ярославле
Город Конкор
Глюконорм Цена В Аптеках
Утрожестан И Месячные
Янувия Препарат Производитель
Гелангин Спрей Или Гексорал Что Лучше
Элицея От Панических Атак
Преднол Ампулы
Ренгалин Цена Ставрополь
Нитрофунгин Цена В Москве
Глицин Цена В Орле
Милдронат Группа Препарата
Супрастин Или Тавегил Отзывы
Снуп С Какого Возраста Можно Детям
Биогая При Стафилококке Отзывы
Козаар В Новосибирске
Стоит Ли Служить Ведьме Ренни
Что Лучше Фурагин
Кавинтон После Ковида Отзывы
Лечение Трамадолом Отзывы
Найз Цена В СПб Аптека Озерки
Корилип Для Похудения
Вигантол Цена В Нальчике
Глево 500 Применение
Доппельгерц Vip Кардио
Сколько Стоит Терафлю В Аптеке Цена
Жидкий Уголь Лучше Или Энтеросгель
Пантенол Для Кожи Лица
Строение Атома И Иона Кальция
Таблетки Ливазо Отзывы Пациентов
Тамифлю Отзывы Беременных
Ибупрофен Таб Цена
Тирозол Отзывы Мужчин
Меропенем Поколение
Веб Менс
Метилурацил Для Лица Форум
Почему Назвали Иван Чай
Где Лекарство Лозап
Стугерон Инструкция Цена Отзывы
Гидроксид Железа 2 И Углерод
Лактофильтрум При Беременности 1 Триместр Отзывы
Ибуклин Колдакт
Глазные Капли С Дексаметазоном Список Лучших
Производство Глюконата Кальция
Увеличиваются Ли Зрачки От Триган Д
Кашель После Синекода
Солу Медрол 250
Элеутерококк П Применения
Виферон Свечи Ветрянка
Спрей Никоретте Стоимость В Аптеках
Настойка Сабельника Форум
Цитрат Магния 120 Таблеток
Цитовир Цена В Омске
Мирамед Зыряновск
Циклоферон 6 Лет
Ампулы Мидзо
Где Есть В Аптеках Белебей Карбамазепин Алси
Бисопролол При Сахарном Диабете 2
Рибавирин Цена В Твери
Арбидол Эргоферон Кагоцел
Дексаметазон Повышает Давление
Мелоксикам Акрихин Уколы
Доксиламин Производное
Санпраз 40 Мг Инструкция Цена
Тизин Энерджи
Валосердин При Беременности 3 Триместр
Сиалис Горздрав
Нафтизин Можно Детям 2 Года
Аналог Препарата Мидокалм
Телмиста Цена Воронеж
Гиперикум Композиция
Меркуриус Отзывы
Пропуск Приема Клайры
Вильпрафен И Тержинан Одновременно
Траумель Для Новорожденных
Продукты Убивающие Кандиду
Эдас 107 Грациол 25мл Отзывы
Пимафуцин При Зуде В Интимном
Нафтизин Интернет Магазин
Ноопепт Цена В Аптеках Магнитогорска
Виталюкс Цена Глазные Таблетки
Диспорт 500 Ед Москва
Понижен Кальций У Собаки На Биохимии
Раствор Тетрабората В Глицерине Применение
Линекс Форте Екатеринбург
Энтеросгель И Корень Солодки Отзывы
Календула Картинки Фото
Карбид Кальция Алкин























































































