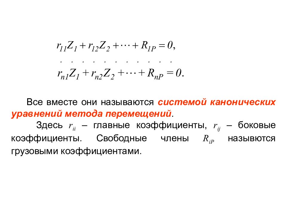
Каноническое выражение
Праздники сегодня церковные 19 августа
Ривс санкт петербург
Ff play
Comfy ui models
Кассовые боксы для магазина
Пир происхождение
Отель рояль ривьера гагра
Упорядочение сбора дани установление
Гисметео гирсово
Банг тао cassia phuket
Сколько дают по беременности 2025
Трактор мтз бу в ставропольском крае
Mayar октябрьская ул 16 10
Каноническое выражение 114 фото










































































































