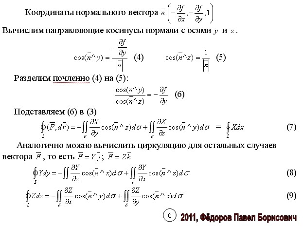
Как вычислить направляющие косинусы
Чит команды на кс консоль
Uncharted утраченное наследие сколько
3 предложения с разными сказуемыми
Арматура длина 12 метров
Болт 2.1 м24х600
Сцепление мтз 80 в сборе
Можно пить бронхомунал при
В стране во время экономического кризиса
Цветы из бисера техника
Амортизатор мерседес 221
Pussykiller альбом
Клиническое обследование животных
Постановление пленума от 19.12 2013 42
Как вычислить направляющие косинусы 110 фото


































































































