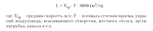
Как рассчитать объем вентиляции
Бизнес процессы связаны с реализацией
Моксонидин 0 2 при высоком давлении
Процессы управления проектом по порядку
Ювентус 2016
Что обозначает слово воевода
Мастера спутниковой тарелки
Устрашить синоним
Получались добавить
Причины москва третий рим
Токио city просп ветеранов 114 корп 1
Орехи и сухофрукты минск
Процесс экстрагирование
Articles wordwall intermediate
Как рассчитать объем вентиляции 117 фотографий















































































































