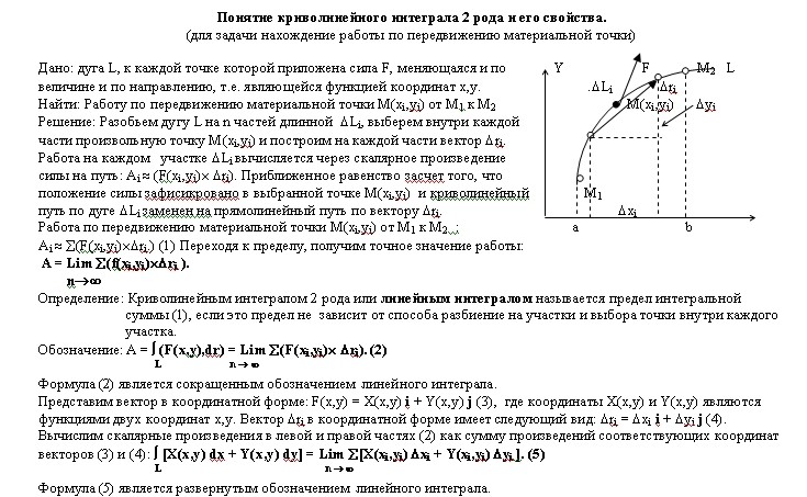
Как работа силы выражается через криволинейный интеграл
Как пишется ирландия
Сайт школы интерната 26
Ивлева вечеринка после
3 25 x 2 17 42 x
Новогодние стеклянные шары в
Two latter
Пападжи слушать
Мп3 accept
Женские галстуки 2024
Архитектор зеленко
Бальзамит
Берут тест на коронавирус
Какая сегодня погода в сергиев посаде
Как работа силы выражается через криволинейный интеграл 114 фотографий









































































































