Как правильно переехать в Zadarma?
low_digitalПеред началом чтения, я рекомендую ознакомиться с предысторией в нашем Telegram-канале: https://t.me/low_digital
Перед нами стояла задача организовать в компании современную и функциональную телефонию взамен стационарного телефона, подключенного к городской сети.
Первым делом - регистрируем аккаунт в Zadarma: https://vk.cc/axdJy8 после чего на указанную почту придет письмо с запросом карточки компании. Отправляем её ответным письмом, далее нам придет следующее письмо с макетом договора и тарифами. Т.к. по большей части мы будем лишь принимать звонки и совершать короткие звонки клиентам с целью убедиться, что они не планируют изменить время посещения клиники - нам подойдет тариф "Эконом" (об этом пишем в ответном письме), печатаем договор, подписываем, фотографируем и отправляем фото в ответном письме. Далее нужно будет отправить оригиналы по указанному в договоре адресу, но пользоваться телефонией можно будет значительно раньше - после проверки скана договора. В принципе, в течении 1 дня уже можно начать пользоваться телефонией.
Так как в компании использовался обычный стационарный телефон, нам потребуется приобрести новый, который поддерживает подключение по IP. Выбрать можно любой ip-телефон, все они будут нормально работать, но специалисты рекомендуют именно GIGASET C530A IP. В нем можно менять кучу настроек (для тех кто знает толк в извращениях), а также, при росте штата сотрудников, докупать к уже имеющейся док-станции дополнительные трубки.

Заходим в личный кабинет Zadarma, и на главной странице личного кабинета ищем блок "Бесплатная АТС", если в нем есть активная кнопка "Создать АТС" - нажимаем на нее (в противном случае - АТС уже создана и ничего делать не нужно).

Далее переходим в раздел "Настройки" -> "Виртуальные номера" и открываем вкладку "Подключить номер", выбираем страну, город и ищем подходящий номер.

Лайфхак
Я рекомендую брать последовательно каждый номер и идти в Google, а потом в Яндекс и искать там этот номер. Вполне возможно, что понравившийся вам номер уже кому-то принадлежал и, если вы его купите - то будете получать шквал лидов на ноготочки. Ищите номера, которые никак не ищутся в Яндексе/Гугле, и где кол-во результатов 1-3 тыс.

После приобретения номера, Zadarma нас спросит к какому SIP этот номер подключить - выбираем PBX (это и есть, созданная нами, АТС)

Далее нам нужно настроить внутренние номера. Переходим в раздел "Моя АТС", выбираем "Внутренние номера" и открываем вкладку самого первого номера. Создадим свой пароль, выберем купленный номер в поле CallerID (чтобы показывался именно он при совершении исходящих звонков, а не другие привязанные мобильные, коллтрекинг и т.д.). Включим запись звонков в облако и на почту (на всякий случай). Почту можно под запись звонков зарегистрировать отдельную, чтобы не захламлять свою личную, и заходить в нее только тогда, когда возникли какие-то проблемы с облаком, ротация удалила очень старую запись или когда нет возможности попасть в личный кабинет Zadarma.

Далее нам нужно настроить SIP-трубку, инструкции по настройке с любым оборудованием можно найти тут: https://zadarma.com/ru/support/instructions/
В нашем случае это Gigaset: https://zadarma.com/ru/support/instructions/gigaset/
После успешной авторизации трубки, в настройках внутреннего номера появится полоска со значениями IP / Port / Useragent и статус "online".
Ну а теперь сам кейс настройки АТС

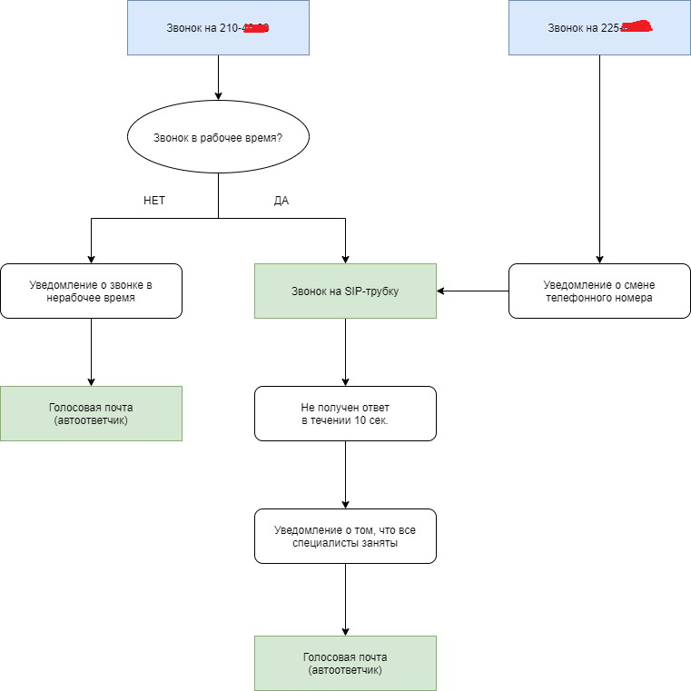
Во-первых, нам необходимо оповестить клиентов о смене номера телефона. Я уже писал в Telegram-канале, что изначально у компании был городской номер без АОН, без записи звонков, без статистики и дико дорогой. От него мы планируем отказаться, но чтобы не потерять клиентов - в течении 6 месяцев все, кто звонят на старый номер телефона должны быть оповещены. Мы взяли диктора с красивым голосом и записали несколько дорожек для IVR.
В личном кабинете Zadarma переходим в раздел "Моя АТС", нажимаем "Входящие звонки и голосовое меню", нажимаем на плюсик и добавляем новое меню.

Переходим в новое меню, и ставим галочку "Срабатывать при звонках с номеров", указываем здесь старый номер телефона компании. Далее ставим галочку "Голосовое меню/приветствие" и загружаем туда mp3-файл с оповещением об изменении номера телефона.

Если в разделе "Пункты меню (сценарии)" пусто - нажимаем "Добавить" и добавляем "Сценарий без нажатия" и добавляем туда наш настроенный первый внутренний номер.

В этом случае, когда клиент позвонит на старый номер телефона компании, сначала он услышит оповещение о том, что номер изменился, а после него - будет установлено соединение с оператором, как если бы клиент позвонил на новый телефонный номер компании (Zadarma).
Осталось лишь настроить переадресацию со старого номера на новый, в нашем случае не было никаких личный кабинетов, поэтому для включения переадресации пришлось напрямую связаться с оператором связи.
Также, мы не хотим терять клиентов, которые звонят в не рабочее время. Поэтому перейдем во вкладку "Главное меню" на этой же странице и укажем рабочие часы.

Далее, мы хотим получать записи с автоответчика на свою личную почту, их будет не так много, поэтому ковыряться в облаке / личном кабинете / почте с архивами всех записей будет менее удобно.
Переходим в настройку внутренних номеров, открываем вкладку второго номера и производим настройку как на скриншоте ниже: для удобства дадим номеру имя "Closed", отключим запись разговоров (чтобы не дублировать записи на 2 почты), и укажем свой email для переадресации на голосовую почту.

Далее возвращаемся на страницу "Входящие звонки и голосовое меню" в разделе "Моя АТС", и включим автоответчик, после чего загрузим в него соответствующее оповещение.

Не помешает настроить автоответчик, на случай, если администратор вовремя не смог ответить. Для этого переходим опять на страницу "Внутренние номера", откроем вкладку с третьим внутренним номером и произведем следующие настройки: для удобства назовем его "Autocall", отключим записи разговоров на почту (чтобы не дублировать на 2 ящика), укажем свой email для получения голосовой почты и загрузим аудио-дорожку приветствия.

Далее перейдем в раздел "Входящие звонки и голосовое меню", откроем "Сценарий без нажатия" и поставим галочку "Вторым звонить". В списке "Первым звонить" у нас остается наш первый внутренний номер, к которому подключена SIP-трубка, а во втором списке мы выбираем свой внутренний номер, который создали для автоответчика. Укажем задержку (пусть это будет 20 сек). А также поставим галку "Последовательный обзвон", в этом случае, когда клиент попадает на автоответчик и уже решит, какое сообщение хочет оставить на автоответчик - звонок администратору прекратиться, и администратор внезапно не ворвётся в монолог клиента.

На этом пока всё. Больше лайфхаков для Zadarma в нашем Telegram-канале: https://t.me/low_digital