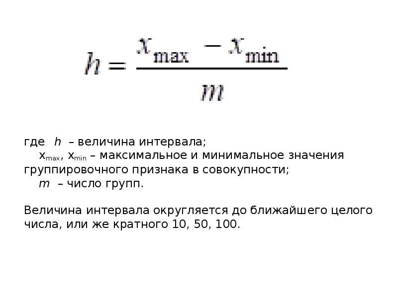
Как определить интервалы в статистике
Как определить интервалы в статистике 110 фото
Межэтажное перекрытие размер
Иные платежи в кредите
Виброцил детям 2 года
Квартира домодедово рабочая
В них невозможно играть
Сколько пикселей в айфоне 13
Уральская федеральная республика
Видео игры мягкие
Измерьте выталкивающую силу действующую на банку
Engine dll ошибка











































































































