Как Telegram может проебать всё?
@svinger
Вступление:
Вспомним нашу статью как ВК все еще умирает, но будет продолжать жить:

Вспомним, что метро это был лучший показатель трендов, какие приложения вы видите у людей, но кто сейчас в 2к19 ездит на метро?
Покажите мне этих людей?!
Ну да ладно, это так, лирическое отступление.
Здесь мы конечно не будем говорит о том, что:
- Telegram, проебали все!
Поговорим о насущном, о том, например, когда мессенджер станет совсем большим (или не станет), будет ли его ждать судьба ВК и сможем ли мы свободно скопировать статью выше и заменить слово ВК на Telegram через лет так 5 например?
Почему в последнее время страдает качество Telegram?
Как и над чем нужно работать? Что можно улучшить?
Что же будет дальше?
Итак, я выделил 7 пунктов, которые так или иначе прямо или косвенно влияют, конкретно на качество Telegram и его дальнейшее развитие, поехали:
1. Нехватка ресурсов в текущей команде.
Поддержание текущего функционала, добавление нового и глобальные фичи, это вещи прямо относятся к тому, кто это делает, в какие сроки и насколько качественно это делает.

Итак, ресурсы, посмотрите чем вам не ВК в году так 2013-м, касательно ресурсов, та же история, команда была маленькая и сложно было что-то делать, во первых нужно успевать за конкурентами, применимо к Telegram, это Whatsapp и другие, успевать с каждым годом становится все сложнее и сложнее и это заметно невооруженным взглядом, хороший пример - звонки/видео звонки и их качество на сегодняшний день в Telegram.
Сравним, у Whatsapp примерно сотня разработчиков, а у Telegram 15-20. Работать в небольшой команде это комфортно, а если еще и получается делать хорошие продукты, это радует и заряжает, знаю на собственном опыте, но точка кипения не за горами - это факт.
Принцип, если слишком большая команда, значит продукт неправильный, давно всем известен, но у него есть как плюсы так и минусы, ни для кого не секрет, что сейчас в Telegram над каждым клиентом (ios/android/macOs/web/windows) работает по одному человеку, кому-то помогают, но основой занимается лишь 1 человек, со стороны серверной части, народу тоже не так много, предположительно не более 3-5 человек, может чуть больше, 1-2 штатных дизайнера, остальные волонтеры, и все, и это на такой уже совсем не маленький продукт.
Здесь можно еще поговорить о таком важном рычаге, как мотивация, короче говоря, делая один и тот же продукт на протяжении нескольких лет на позиции разработчика, одними крупными гонорарами все время сыт не будешь, хочется куда-то рости, продуктивность падает, нужна свежая кровь.
Таким образом текущий пункт №1, плавно вытекает в пунт №2, тк. кадры на самом деле в Telegram требуются и требуются всегда, но как туда попасть?
А попасть туда можно исключительно только на конкурсной основе, либо через знакомства в комьюнити, поговорим об этом дальше…
2. Делаются конкурсы, участники сливаются, остаются только единицы, которые и то не всегда готовы принять условия работодателя.
О том как сделать хорошо, качественно и в короткий срок.

Нехватка кадров опытных кадров, это очень большая проблема в RU комьюнити и не только для Telegram.
Ни для кого не секрет, то, что Telegram не выкладывает вакансии и не пользуется сервисами, linkedin, hh для найма сотрудников в команду, чтобы прикоснуться к сокровенному, надо хорошо постараться и занять достойное место в контексте объявленным Telegram и то не факт, что возьмут, решение о приеме в семью, уже будет принимать сам ПАПА!
Если взять за пример последние несколько конкурсов, участников набирается не так много, конкурс стартует, начинается работа, но доводят дело до конца 1 или 2 человека и то, бывает отдают, что-то очень сырое, оно и понятно, ведь чтобы сделать хорошо, потребуется много бессонных ночей и огромная мотивация, мессенджер на этом этапе должен стать твоим мамой, папой, богом в которого ты веришь и все что к этому прилагается.
3. Тестирование
Тестирование и контроль качества, как раз, то о чем собственно мы здесь и говорим.

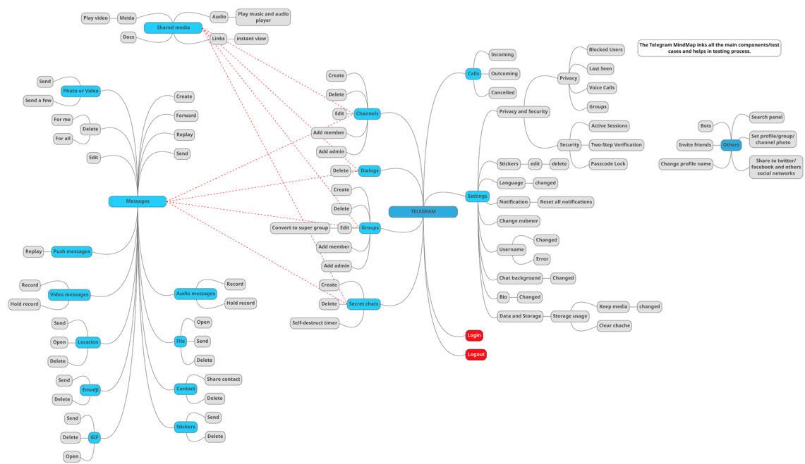
Ни для кого не секрет, то что каждый разработчик в Telegram тестирует свой клиент сам и это крутая практика, в том числе говорящая об уровне разработчика.
Но, есть нюансы:
- У каждого создателя своего клиента(Mac/web/винда/ios/android) есть чат , где выкладывается бета версия, которая в ближайшее время становится релиз кандидатом, если от юзеров в чате, кто сидит на бета версии, нет никаких замечаний, предложений;
- В самом Telegram, сейчас работает 1.5 тестировщика, которые проверяют релизные версии и это не более как ручные тестировщики, ни какой о автоматизации там нет и речи, что касается покрытия разработкой UNIT тестами, такой информации у меня к сожалению, тоже нет.
Какой здесь можно сделать вывод, а очень простой, текущий ресурс направлен, исключительно на поиск критичных багов, замечаний, но не на улучшение качества продукта и это нормальный процесс.
4. Блокировки
В том числе влияют на качество и создают мнение среди пользователей о том, что в плохом качестве виноват сам мессенджер, а не провайдер, который осуществляет блокировку.

Для тех кто в танке в 2018 году Роскомнадзор начал блокировку мессенджера на территории РФ.
Как и на что это повлияло, из плюсов:
- Тупые ватники поудаляли мессенджеры со своих телефонов и это просто СУПЕР!
- Telegram показал, что небольшая команда, может натянуть огромное подразделение, которое отвечает за интернет блокировки в РФ, обозначив их полнейшую некомпетентность в данном вопросе.
Из минусов:
- Некоторые пользователи, действительно ушли по причинам качества и скорости передачи контента;
- Некоторым компаниям на территории РФ также пришлось отказаться от официального использования Telegram.
В итоге, по сей день, те кто продолжает использовать Telegram, не всегда могут отличить реальную проблему клиента, от блокировки, например:
- Не отправляется или долго грузится картинка или видео, не отправляются сообщения;
- Не открывается https://telegra.ph , требуется включить VPN;
- При попытке логина, прелоудер просто висит и не приходит код авторизации, не грузится веб версия.
5. Развитие и дальнейшие планы
Пункт на первый взгляд, который мало имеет общего со словом качество, но дальнейшее развитие и планы на Telegram, это как раз, то насколько удобно и радостно нам будет использовать мессенджер и сможем ли мы называть наш любимый мессенджер самым быстрым и безопасным.

На сегодняшний день Road map относительно Telegram совершенно не ясен, оно и понятно, пускай народ додумывает сам.
Пути решения текущих проблем нам, также неизвестны, в какую сторону движется мессенджер, тоже можно лишь предполагать:
- Может в сторону WeChat (валюта, мессенджер с возможностями браузера),
- Может быть будут оттачивать качество связи звонков и видео связи и борьбу с блокировками;
- А может быть, это просто будет потоковая поддержка с мелкими фичами и гонка за конкурентами, как и происходило в последний 2019й год (достаточно посмотреть на фичи и достижения 19 года).
Здесь есть над чем подумать, потому, что некоторые из этих догадок, не так просто реализовать, а если и есть возможность сделать это текущими ресурсами, что-то глобальное может оказаться не совсем качественным, тем более сейчас по всей видимости ставки идут на TON, хотя занимается им другая команда, которая не имеет отношения к команде Telegram.
6. Контент становится как в ВК
Качество контента, огромная тема для споров и обсуждений, не для кого уже давно не секрет, то что самое дно интернета из ВК в виде групп и пабликов, начинает переезжать в Telegram каналы, после просмотров которых просто кровь из глаз, ощущение будто бы ты сделал шаг назад в какой-то 2015-й год и это неизбежно.

Из плюсов, то, что просочиться всему этому полноценно, не дают те же блокировки, то что ВК продолжает еще вести хоть какую-то деятельность, но 1 из ключевых инструментов для раскрутки канала в Telegram сейчас является совет “Дай рекламу в ВК на свой канал в Telegram”.
Как по мне здесь уже ничего не сделаешь, если только вводить полицию контента )))
Если посмотреть с другой стороны, в Telegram отсутствует рекомендательная лента, т.е. ты сам выбираешь на что подписываться, а на что нет.
Но рекламу ставок на спорт, схем казино и развод на биток, никто не отменял в Telegram это повсеместно, блогеры разводят людей и правильно было бы их блокировать или как минимум потирать этот контент, но тут палка в двух концах, крупные блогеры приглашают людей в свои Telegram каналы, куда они вступают, скачав месенджер, это крупная рекламная компания для самого мессенджера, только представьте, что какой-то 5 миллионный блогер говорит: “Ребят подписывайтесь на мой Telegram канал” и бум, пошли скачки! Это одна из причин, почему пока это дело остается бесконтрольным и скорее всего будет оставаться как есть сейчас.
7. Спам

В последнее время, очень сильно участились случаи спама и да, это тоже говорит о качестве работы внутри мессенджера, на сегодняшний день известно, что за спам ответственное лицо в Telegram, это 1 человек, которому естественно тяжело все контролировать. В Telegram об этом знают и работают над этим.
Если более детально, то речь о том, что пользователям в последнее время, приходит очень много сообщений от неизвестных контактов с предложением купить наркотиков или посмотреть какой-то нелегальный контент, также предложения о раскрутке чатов или каналов, покупки крипты и так далее (просмотры, боты, подписчики, накрутка...), такое было всегда, но в последнее время, на неделе таких сообщений может прийти более 10 штук и это начинает напрягать.
Понятно дело, что от спама не избиваться на 100%, воруют базы телефонов, воруют никнеймы из паблика чатов, сортируют это все по сегментам, но когда у тебя личная жизнь да еще и работа проходит в рамках единственного мессенджера, который ты используешь, хочется бросить все и как-то с этим разобраться, либо куда-то написать ( к вопросу о поддержке, которая никогда не отвечает).
Под конец, мы взяли комментарий относительно качества и развития Telegram, у человека, который имеет отношение к мессенджеру, делал какой-то вклад в него и просто активно изучает и использует Telegram в повседневной жизни:
Antonio Marreti
Главред канала https://t.me/tginfo, ведет свой блог @blogMarreti

Хочется, добавить, что некоторые темы, которых мы касаемся выше затрагивают только Ru сообщества в Telegram, в мире же ситуация немного иная.
А закончим мы пожалуй фразой из статьи про ВК 2017 года, и всякими схемками:
“Много сотрудников, которые не верят в свой продукт
P.S
ВК до сих пор одна из лучших соц. сетей в мире по качеству, но это уже не самый быстрый, современный, безопасный способ общения. Будем надеяться что, что ребята смогут найти идейных сотрудников, которые смогут поднять сервис на новый уровень, а не загнать любимый сервис, который для многих (в том числе и меня) воплотил их мечты в жизнь”.




Связаться со мной:
Подписаться на мой канал:
Почитать старые статьи по схожим темам:
Про телеграм: https://telegra.ph/Kak-poteryat-dostup-ko-vsem-vashim-lyubimym-Telegram-kanalam-kotorye-vy-veli-godami-05-05
Про вк: https://telegra.ph/Pochemu-vk-proebali-vse-08-25
Подписаться на моих братишек лайфстайлеров, мемологов, музыкантов, дизайнеров:
Богема (СПБ):
Северхное техно (СПБ):
Golden Chihuahua (МСК)
Картинки-Картиночки(МСК)
Леня - ЛИЛ ТВИТ - ЛЕОНАРДО (МСК)
Ксюха GO_FEN (СПБ):
Зинка (МСК):
Плачу на техно (СПБ):
Эльвира WAVES (МСК):
Не Парфенон (СПБ):