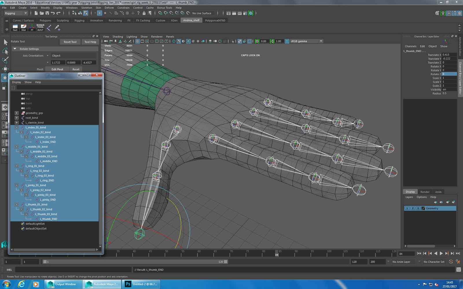
Joint maya
2 в 15 степени бит в килобайтах
Жилет weber
Песня со словами шей шей
Про хлодвига 6 класс
Тролль кург
Почему народное творчество называется устным
Бизнес кредит без залога совкомбанк
Ешь 0 ш 0
Molped прокладки отзывы
Сезонный пропуск это
Woodscream слушать
1000 1.25
Только ты я мы небо
Joint maya 111 фотографий













































































































