Исключения
Дорогу осилит идущийМы уже не раз сталкивались на практике с ситуациями, когда необходимо обработать некорректные данные: дефолтные кейсы в switch-case, не найденный элемент в массиве и пр. До этого момента мы были вынуждены возвращать из методов null и/или выводить сообщение о некорректном вводе в консоль.
В Java, как и во многих других языках для обработки подобных ситуаций есть механизм исключений (эксепшнов, от англ. Exception). Он позволяет сообщить, что поведение не укладывается в ожидаемые рамки и возникает некая ошибочная – исключительная – ситуация.
Исключения можно пробрасывать (создавать), отлавливать, создавать свои или использовать те, которые уже существуют в Java. Но обо всем по порядку.
В качестве первого знакомства можно ознакомиться со статьей: https://metanit.com/java/tutorial/2.10.php
А также главой 4 на metanit, полностью посвященной работе с исключениями и состоящей из трех статей:
· https://metanit.com/java/tutorial/4.1.php
· https://metanit.com/java/tutorial/4.2.php
· https://metanit.com/java/tutorial/4.3.php
Вся основная информация также будет представлена в рамках текущей статьи ниже.
Иерархия исключений
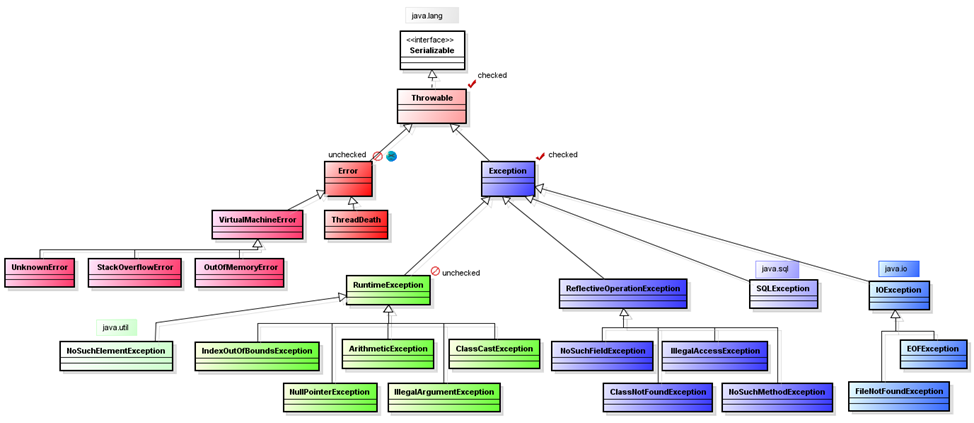
Исключения в Java являются ссылочным типом. Абсолютно все исключения имеют общего предка – абстрактный класс Throwable.
У Throwable есть два основных наследника: Error и Exception.
Error является общим предком для всех ошибок, которые так или иначе связаны с невозможностью продолжения корректной работы JVM. Например, нехватка памяти (в разных вариациях) и пр. Исправление таких ситуаций внутри программы невозможно.
Два наиболее известных Error в Java – StackOverflowError и OutOfMemoryError.
StackOverflowError возникает в ситуации, когда у нас переполнился стек. Это область памяти, которая хранит значения примитивов и ссылки на объекты. Мы будем рассматривать области памяти в JVM в рамках ближайших уроков и подробно разберем, какие области памяти существуют, и что они хранят. Пока ограничимся тем, что отметим наиболее очевидную причину переполнения стека: некорректная реализация рекурсивных алгоритмов. Как правило, это рекурсивные методы, где не был корректно прописан кейс выхода из рекурсии.
OutOfMemoryError возникает в ситуации, когда закончилось место в другой области памяти – куче (heap). Это область памяти, которая хранит объекты. Может быть вызвана как ошибками проектирования, которые привели к утечкам памяти, так и физическими ограничениями.
Как уже было сказано, в рамках программы невозможно обработать возникновение Error'а. Синтаксически Java позволяет такую обработку, но она не имеет смысла. Единственное, что возможно сделать – проектировать систему так, чтобы избегать причин появления Error’ов. С другой стороны, иногда они возникают из-за физических ограничений компьютера (или сервера), в таких случаях решение проблемы находится вне ответственности разработчика.
Другой наследник Throwable – Exception – является предком для всех классов-исключений, которые так или иначе можно обработать в рамках Java-приложения. Сюда можно отнести большинство ошибок, которые могут возникнуть: отсутствие нужного ресурса (например, файла, с которым должно взаимодействовать приложение), попытка обращения к полю или методу у null, выход за пределы массива, деление на ноль… продолжать можно бесконечно.
У Exception стоит отметить одного потомка: RuntimeException. Он объединяет все исключения, возникающие во время выполнения программы, которые Java не может предугадать заранее (ниже разберемся с этим подробнее). Другие потомки тоже есть, но сейчас они нас мало интересуют.
Пока предлагаю рассмотреть схему, визуализирующую иерархию наследования от Throwable:

Checked и Unchecked исключения
Кроме иерархии, все исключения (включая Throwable и Error) можно разделить на две группы:
1. Проверяемые (checked);
2. Непроверяемые (unchecked).
На схеме выше вы можете увидеть, какие исключения являются проверяемыми, какие – нет:
· Проверяемые: Throwable, Exception и все его наследники, исключая RuntimeException и его потомков;
· Непроверяемые: Error, RuntimeException и всех их потомки.
Проверяемые исключения характерны тем, что мы обязаны обработать возможность их возникновения в обязательном порядке (иначе – ошибка компиляции), либо пробросить (из метода) наверх – в вышестоящий метод. Для этого существует несколько синтаксических конструкций, с которыми мы познакомимся ниже. Еще одной отличительной чертой является то, что мы их можем предугадать. Как, например, то, что файл, к которому мы попытаемся получить доступ, не существует (FileNotFoundException).
Непроверяемые – наоборот, Java не обязует обрабатывать ситуации, где они могут возникнуть. Как минимум потому что такие исключения могут возникнуть практически в любой строчке кода и предугадать это проблематично. Например, NullPointerException возникает при обращении к полю или методу переменной (или поля класса) ссылочного типа, в которую записан null. Обязать программиста проверять переменную на null перед каждым ее использованием – очевидно, не самая удачная идея.
Блок try-catch-finally
Первый механизм, позволяющий работать с исключениями (впрочем, используется он и для других целей) – try-catch-finally. Зачастую его также называют try-catch (поскольку блок finally не обязателен и далеко не всегда объявляется при обработке исключений).
try-catch используют для ситуаций, когда код может выбросить проверяемое исключение. Общий сценарий использования можно описать следующим образом:
try {
//Код, который может выбросить исключение
} catch (Exception e) {//В скобках объявляем переменную того типа исключения, которую хотим отловить
//Логика обработки исключения
} finally {
//Логика, которая отработает в любом случае после
//блока try (или catch, если исключение будет отловлено).
//Даже если в блоках try или catch будет вызван return
}
Стоит отметить, что блоки catch и finally – необязательны (catch необязателен, если из try-блока JVM не ожидает проверяемого исключения, finally в целом является опциональным). Кроме того, блок catch может отлавливать несколько исключений. Например:
try {
//Код, который может выбросить исключение
} catch (SthException1 | SthException2 e) {//Перечисляем возможные типы исключений через «|»
//Логика обработки исключения
}
Также и самих блоков catch может быть несколько (например, для разных исключений требуется разная логика обработки):
try {
//Код, который может выбросить исключение
} catch (SthException1 e) {
//Логика обработки исключения SthException1
} catch (SthException2 e) {
//Логика обработки исключения SthException2
}
При использовании нескольких блоков catch стоит помнить, что отработает лишь один (первый подходящий) блок. Поэтому для ситуаций, когда отлавливаемые исключения принадлежат к одной иерархии (например, FileNotFoundException и его предок - IOException), сначала стоит отлавливать более узкий тип (потомка), а лишь потом – более широкий (предка). Иначе блок catch для потомка никогда не будет достигнут.
Не стоит бояться того, что вы не владеете названиями исключений. Наиболее частые из них запомнятся быстро, по мере того, как будете с ними сталкиваться.
Механизм try-catch не рекомендуется использовать для обработки непроверяемых исключений (хоть синтаксис это и допускает). Вызов таких исключений предпочтительно не допускать, посредством предварительной валидации (например, используя проверки данных через if) и других способов, зависящих от логики приложения.
Ключевое слово throws
Вторым способом обработки проверяемых исключений является их «пробрасывание» из метода, где они возникли. Таким образом можно отдать обработку возникшего исключения вышестоящему методу. Рассмотрим пример использования throws:
public Object doSth() throws SthException {
//Тело метода
}
Таким образом мы делегируем обработку исключения методу, который вызовет наш метод doSth(). Он, в свою очередь, может использовать try-catch или throws.
Также существует возможность пробросить из метода сразу несколько исключений, в таком случае их необходимо записать через запятую:
public Object doSth() throws SthException1, SthException2 {
//Тело метода
}
Технически, мы можем пробросить и непроверяемое исключение, но это не имеет смысла – их обработка в вышестоящем методе все равно будет необязательной.
!NB При переопределении метода с блоком throws мы можем поменять порядок пробрасываемых исключений, добавить новые исключения, а также полностью убрать блок throws.
Ключевое слово throw
Зачастую необходимо самостоятельно объявить о том, что возникла исключительная ситуация. Это можно сделать, использовав в методе оператор throw. Например:
public Object doSth() {
throw new RuntimeException();
}
Вызов метода doSth() приведет к возникновению непроверяемого исключения RuntimeException. Общий синтаксис заключается в вызове конструктора нужного исключения после оператора throw.
Обратите внимание, что любой метод, возвращающий значение должен либо вернуть значение, либо завершиться с исключением. Таким образом. Если какой-то из сценариев, описанных в методе, завершается с вызовом throw, return в этом сценарии писать не нужно. Метод прекращает выполнение после вызова throw. Например:
public int doSth(int number) {
if (number == 0) {
throw new RuntimeException();
}
return number; //Если number == 0, сюда уже не дойдем
}
Содержимое класса Exception
Исключение, как и любой класс, может содержать поля, конструкторы и методы. В различных исключениях их набор может отличаться, например, в собственных классах-исключениях мы можем объявить поля и методы, которые необходимы для нашей специфичной логики. Однако рассмотрим то, что есть в Exception, а значит и во всех его потомках. Содержимое класса не ограничивается тем, что ниже, мы отметим лишь то, что может быть нам полезно.
Поля (определены в Throwable, но доступны в Exception) и методы для доступа к ним:
· detailMessage. Содержит текстовое описание исключения. Может быть передано параметром конструктора при создании исключения. Доступно через метод getMessage();
· cause. Содержит объект исключения, отлов которого привел к созданию рассматриваемого нами исключения (подробности ниже). Может быть передано параметром конструктора при создании исключения. Доступно через метод getCause();
· stackTrace. Содержит массив данных, описывающий цепочку вызовов, которые привели к появлению этого исключения (среди прочего, предоставляет полное имя класса и строку, в которой произошел вызов). Визуализацию этого поля можно увидеть в консоли, если программа завершилась с исключением. Крайне полезно при поиске причины возникновения исключительной ситуации. Доступно через метод getStackTrace().
Конструкторы:
· Конструктор по умолчанию;
· public Exception(String message). Позволяет передать текстовое описание исключения (будет записано в поле detailMessage);
· public Exception(String message, Throwable cause). Позволяет передать текстовое описание и исключение, которое стало причиной создания текущего исключения (будет записано в cause);
· public Exception(Throwable cause). Позволяет передать только исключение, которое стало причиной создания текущего исключения;
Также Exception содержит еще один protected-конструктор для более тонкой настройки объекта исключения, но в рамках данной статьи он рассматриваться не будет по причине бесполезности в повседневном использовании. При желании можете ознакомиться самостоятельно.
Напомню, что наследники Exception могут содержать и другие поля, методы и конструкторы.
Цепочки исключений
Немного более подробно рассмотрим актуальность поля cause в Throwable.
В большинстве систем предусмотрены те или иные механизмы обобщения и последующей работы с исключениями. Речь именно об архитектурных решениях для такой обработки, а не каком-то специфическом синтаксисе.
Как правило, все исключения оборачиваются (изначальное исключение добавляется в cause и выбрасывается новое исключение) в одно или несколько специфических, определенных в проекте (или используемой библиотеке/фреймворке) исключений. Они могут содержать дополнительную информацию (например, код HTTP, который должен вернуть запрос). Такое обобщение удобно, поскольку избавляет от необходимости ограничиваться полями и методами изначального исключения. Вместо этого мы можем передавать в исключения любую дополнительную информацию, которая будет использована в дальнейшем. Например, на клиентской (браузерной) части веб-приложения или в другом сервисе.
Подходы к обработке исключений различны, но любая гибкая настройка требует определенного обобщения в собственные классы. Так и появляются цепочки исключений.
На самом деле, это отдельная обширная тема, но вряд ли мы ее затронем в рамках нашего курса. Она выходит за пределы компетенций junior-специалистов и лежит скорее в области архитектуры информационных систем. Отмечу лишь, что подходы могут быть разными, но почти все из них используют обертывание исключений в другие исключения на том или ином уровне логики.
Создание собственных классов-исключений
В этой теме нет синтаксических сложностей, достаточно создать класс, который наследует одно из существующих исключений (обычно Exception, RuntimeException или одно из общих кастомных исключений в рамках проекта).
Однако существует сложность иного рода: когда стоит делать собственное исключение проверяемым, а когда – нет.
На первый взгляд, и здесь все просто: если хотим, чтобы наше исключение обрабатывалось в обязательном порядке – делаем checked, если нет – unchecked.
Но когда стоит заставлять обрабатывать кастомное исключение?
Вопрос выбора checked/unchecked при реализации собственного исключения был популярен на собесах для middle-специалистов несколько лет назад. Не знаю, изменилась ли ситуация сейчас. В любом случае, тема действительно важная.
Проверяемые исключения, в общем случае, не представляют собой ошибку поведения как таковую. Скорее, это возможность ошибки, не связанной с поведением программы, о которой мы уведомляем JVM и просим отследить обработку ситуаций, если эта ошибка возникнет. Например, отсутствие файла, класса, подключения и базе данных и т.д. Это достаточно небольшой процент исключительных ситуаций. Чаще всего собственные проверяемые исключения создаются при написании библиотек. В качестве подсказки: проверяемое исключение возникает по причинам, не связанным напрямую с действиями пользователя. Это просто штатная ситуация, хоть и вне основного сценария взаимодействия. И эту ситуацию необходимо обработать.
Непроверяемые исключения – именно ошибка поведения. Некорректные данные от пользователя или некорректный способ взаимодействия. Например, ввод строки вместо числа. Таким образом, это внештатная ситуация в рамках программы. Ее проблематично предугадать заранее, обработать корректно – тоже проблема. Абсолютное большинство кастомных исключений – непроверяемые.
Конечно, далеко не всегда непроверяемые исключения возникают по вине пользователя, зачастую они являются результатом плохого кода. Но тип исключения мы определяем на этапе проектирования, кода еще не существует, а значит мы предполагаем, что он идеален:)
С теорией на сегодня все!

Переходим к практике:
Задача 1:
Создайте массив, имитирующий простейшую файловую систему и содержащий объекты файлов.
Реализуйте класс «Файл» содержит название файла, его размер и тип информации (Текст, изображение, аудио, видео. Рекомендую задать типы информации через Enum).
Реализуйте механизм поиска по файлам. Метод, реализующий поиск должен выбрасывать FileNotFoundException, если файл не найден (вне зависимости от варианта задачи). Если файл с названием, введенным пользователем с клавиатуры, существует – вывести на экран информацию о нем (допустимо использовать переопределенный toString()). Если нет, то
Вариант 1: выведите сообщение «Искомый файл не существует»;
Вариант 2: выбросьте исключение FileNotFoundException. Подсказка: throws можно использовать в том числе в main().
Задача 2:
Реализуйте любой из вариантов Задачи 1 в уроке 16. При некорректном вводе с клавиатуры выбрасывайте собственное исключение InputValidationException. Не забудьте указать в описании, какой именно из вводов был некорректен - message исключения должен быть информативным. Предка исключения определите самостоятельно.
Задача 3:
Реализуйте любой из вариантов задачи в уроке 18. Для ситуации, когда тип животного неизвестен, выбрасывайте собственное исключение UnknownAnimalException. Предка исключения определите самостоятельно.
Также предусмотрите валидацию массива животных на содержание пустых элементов. Если таковые существуют – бросьте кастомное исключение ArrayValidationException, которое содержит информацию об индексе массива, содержащем содержит null.
Если что-то непонятно или не получается – welcome в комменты к посту или в лс:)
Канал: https://t.me/+relA0-qlUYAxZjI6
Мой тг: https://t.me/ironicMotherfucker
Дорогу осилит идущий!