Ir2153 Мощный Блок Питания

🛑 👉🏻👉🏻👉🏻 ВСЯ ИНФОРМАЦИЯ ДОСТУПНА ЗДЕСЬ, ЖМИ 👈🏻👈🏻👈🏻
Четыре Импульсных Блока Питания На Ir2153
Импульсный Блок Питания На Ir2153, Ir2155
Tool Electric: Мощный импульсный блок питания на IR2153
Импульсный блок питания своими руками (простые и мощные . . .
IR2153 мощный блок питания на 1кВт (своими руками) - YouTube
Ir2153 — Параметры Микросхемы, Даташит И Схемы Блоков Питания
Мощный импульсный блок питания на 12 В своими руками
Как работает импульсивный блок питания для чайников . Как . . .
Импульсный Блок Питания На Ir2153 Своими Руками: Схема . . .
Схемы импульсных блоков питания 12в: Мощный импульсный . . .
Лучший Процессор На 775 Xeon
Материнская Плата Под I3 10105f
Блок Питания Asus Rog Tor 1200
Блок питания номер три, условно назовем "мощный на 460х транзисторах" или просто "мощный 460": Эта схема уже более значительно отличается от предыдущих схем представленных выше .
soundbarrel .ru › pitanie › IR2153_01 .html
ПОИСК ПО САЙТУ: ИМПУЛЬСНЫЙ БЛОК ПИТАНИЯ СВОИМИ РУКАМИ НА ir2153 . В этой статье будет рассмотрена миросхема ir2153 , а если точнее будет изложена теоритическая основа для построения различных импульсных блоков питания .
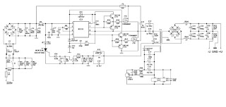
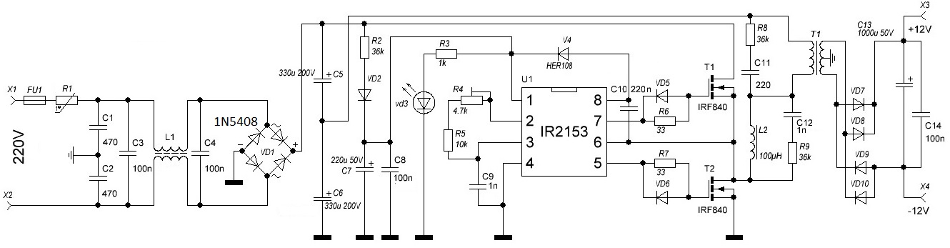
Мощный импульсный блок питания на IR2153 . Схема блока питания . Ещё одна схема мощного импульсного сетевого блока питания на микросхеме IR2153 , обеспечивает выходную мощность до 1000 ватт . Блок . . .
Мощный импульсный блок на ir2153 . Несложные блоки питания можно строить на микросхеме IR2153 . Она представляет собой мощный интегральный драйвер с таймером, подобным NE555 .
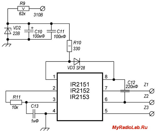
ir2153 импульсный блок питания на плате . Кстати, ir2153 — это улучшенная версия популярных микросхем ir2155 и ir2151, которая включает высоковольтный полумостовой драйвер затвора .
Мощный импульсный блок питания на 12 В своими руками . Доброго времени суток дорогие друзья, в этой статье хочу поделиться с вами своим опытом по созданию импульсных источников питания . Речь . . .
Мощный импульсный блок на ir2153 . Несложные блоки питания можно строить на микросхеме IR2153 . Она представляет собой мощный интегральный драйвер с таймером, подобным NE555 .
Импульсный блок питания на ir2153 — сборка своими руками Сейчас вы можете видеть 2 макетные платы, на которых производились испытания . Они очень похожи, но плата с защитой немного больше .
Если необходим мощный блок питания, на 3,3 вольта, то его можно изготовить, переделав старый блок питания от пк или используя выше приведенные схемы .
Купить Блок Питания Xbox One В Таганроге
Блок Питания Для Ноутбука 19v 4.74 A
Блок Питания Для Acer Aspire
Блок Питания Asus Zenbook
Блок Питания Din 5v
Блоки Питания System Power 9
Блок Питания Внешний 12v 1 5 2a
Блок Питания Winard 600wa
Блок Питания 6v 600ma Для Тонометра
Описание Блока Питания Принтера Epson
Блок Питания Linkworld 430w
Блок Питания Aerocool Vx 550 550w
Цена Блока Питания Power
Hp Officejet 6000 Блок Питания
Sven 250 Блок Питания
Купить Блок Питания 700w Be Quiet
Asus X751m Блок Питания
Блок Питания Для Ноутбука Asus Exa0904yh
Блок Питания Bn44 00604a
Hp Pavilion Dv5 Блок Питания
Блок Питания Fsp Pnr Atx 600pnr
Omron Блок Питания Купить
Блок Питания Zalman 700
Блок Питания Tuf 550b Gaming
Asus X540 Блок Питания
Блок Питания Atx 500w Цена
Tv Box Блок Питания
Блок Питания Для Iphone 13 Купить
Блоки Бесперебойного Питания Eaton
Блок Питания 5v 2a 5.5 X 2.5
Компьютерный Блок Питания Siemens Dps 210fb
Блок Питания Boss Купить
Блок Питания Dell 90w
Блок Питания Apw7 Характеристики
Asus K53t Блок Питания
Asus Pro H410t Csm Блок Питания
Блок Питания 150вт Ip67
Блок Питания Acer 5750g
Feron Блок Питания Для Светодиодов
Блок Питания Corsair Rm1000i
Блок Питания Для Роутера 12v 0.5 A
Be Quiet Блок Питания 1000
Liteon Блок Питания Для Ноутбука
Mean Well Блок Питания 24 В
Блок Питания Cougar 750w Для Майнинга
Блок Питания 6sl3130 7te25 5aa3 Siemens Цена
Compaq 610 Блок Питания
Блок Питания Для Samsung S21 Ultra
Блок Питания Linkworld Lw2 500w
Блок Питания Sony Playstation
Блок Питания Светодиодной Ленты 12в Navigator
Блок Питания Thermaltake Litepower 650w Отзывы
Блок Питания 220 24vac L L А
Блок Питания Crown Cm Ps400 Plus Характеристики
Блок Питания Chieftec Iarena Series
Panasonic Nv F65 Hq Блок Питания
Блок Питания Power 2000w
Блок Питания 24v 1a Купить
Qori 450 Блок Питания
B50 70 Lenovo Блок Питания
Купить Блок Питания 5v 1.5 A
Штекер Блока Питания Ноутбука Acer
Блок Питания Xilence Red Wings 7
Apeyron Блок Питания 12 В 60 Вт
Блок Питания Zalman Zm600 Gsii
Аналоги Блока Питания Patriot A400 K
Блок Питания Xbox One Горит Желтым
Блок Питания Higgs 850w
Асик A1 Блок Питания
Блок Питания Chieftec Polaris
Блок Питания Asus Отзывы
Блок Питания Hiper 800w
Блок Питания Asus 90sb Bb
Блок Питания 12v 300w Ip67
Lenovo Ideapad 330 Блок Питания Купить
Блок Питания Chieftec 750w Gdp 750c
T28 2 Y Блок Питания Увлажнителя
Переходник Для Блока Питания Ноутбука Asus
Lenovo Ideapad Miix 310 Блок Питания
Liteon Блок Питания Для Ноутбука Acer
Cisco Блок Питания 12v
Блок Питания Corsair Rm750 750w
Блок Питания Aerocool Aero Bronze 750m
Блок Питания Chieftec Powerup 750w
Блок Питания Pwr Rgd Ac Dc
Блок Питания 5v 60a
Блок Питания Cougar Stx 550w
Блок Питания Mean Well 12v
Блок Питания Super Flower Leadex Platinum 2000w
Блок Питания Aerocool Vx 600
Блок Питания Aorus P750w
Блок Питания 100вт Ip20
Блок Питания Zalman Watttera Zm1200 Ebtii 1200w
24 8 Pin Блоки Питания
Монитор Dell Просит Блок Питания
Блок Питания Cooler Master V1000
Блок Питания Chieftec 650w
Ppp012l E Блок Питания
Msi Блок Питания
Блок Питания Usb Dns
Ir2153 Мощный Блок Питания























































































