Ir2153 Блок Питания С Защитой

💣 👉🏻👉🏻👉🏻 ИНФОРМАЦИЯ ДОСТУПНА ЗДЕСЬ! КЛИКАЙ 👈🏻👈🏻👈🏻
Четыре Импульсных Блока Питания На Ir2153
Простой Ибп На Ir2153 С Защитой От Перегрузки И Кз (300вт)
Блок питания на ир2153 печатная плата - Вместе мастерим
Блок питания на 2153 схема
Импульсный блок питания своими руками (простые и мощные . . .
Импульсный Блок Питания На Ir2153 Своими Руками: Схема . . .
Импульсный Блок Питания На Ir2153, Ir2155
Импульсный Блок Питания 1000 Ватт На Ir2153 | Микросхема . . .
IR2153 мощный блок питания на 1кВт (своими руками) - YouTube
Импульсный Блок Питания На Ir2153
Материнская Плата Asus X470 Pro
Процессор Амд Фх Тм Цена
Блок Питания System Power 9 400w
ebay .com Пожаловаться на рекламу
Looking For Ir2153 ? We Have Almost Everything On eBay . But Did You Check eBay? Check Out Ir2153 On eBay . Under $10 · Returns Made Easy · Make Money When You Sell Types : Fashion, Motors, Electronics, Sporting Goods, Toys
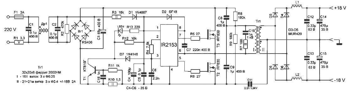
Этот блок питания оснащен защитой от короткого замыкания и перегрузки во . . . Блок питания номер . . . драйвер ir2153 с ключами на ток 4-5 а и макс . напряжением 600-900 в с емкостью управляющего . . .
Простой импульсный блок питания на микросхеме IR2153 с простой и эффективной защитой от перегрузки и короткого замыкания (300Вт) .
Собственно схема блока питания на ir2153 с защитой от кз, приведена на следующем скрине . Разъем XT1 на схеме — это подключение обмотки самопитания микросхемы, которая намотана на силовой трансформатор и рассчитана на 15 . . .
Импульсный блок питания на ir2153 В данной статье опубликована схема блока питания на ir2153 , который можно использовать в качестве блока питания для УНЧ . Также эту схему можно использовать в качестве источника питания . . .
Сделать импульсный блок питания можно своими руками при наличии приборов и определенной квалификации . . . . Мощный импульсный блок на ir2153 . . . . с защитой транзисторов от сверхтока .
Импульсный блок питания на ir2153 — сборка своими руками Сейчас вы можете видеть 2 макетные платы, на которых производились испытания . Они очень похожи, но плата с защитой немного больше .
soundbarrel .ru › pitanie › IR2153_01 .html
ПОИСК ПО САЙТУ: ИМПУЛЬСНЫЙ БЛОК ПИТАНИЯ СВОИМИ РУКАМИ НА ir2153 . В этой статье будет рассмотрена миросхема ir2153 , а если точнее будет изложена теоритическая основа для построения различных импульсных блоков питания .
mikrocxema .ru › vashi-voprosy › impulsnyjj-blok-pitaniya-1000-vatt-na-ir2153 .html
Импульсный блок питания 1000 Ватт . Igor говорит: . TerminX, свой блок питания рассчитывал с учетом 260 вольт и не придерживаясь на выходе вольт в вольт .
Импульсный блок питания на IR2153 . Приветствую, Самоделкины! В данной статье мы вместе с Романом (автором YouTube канала «Open Frime TV») соберем универсальный блок питания на микросхеме IR2153 . Это некий . . .
Блок Питания Для Asrock B460m Pro4
Блок Питания Platinum
Asus N56v8 Блок Питания
Блоки Питания Super Цена
Купить Кабель Для Блока Питания Corsair
Din Блок Питания 12
Блок Питания Winard 450wa 450w
Блок Питания Cougar 600w
Блок Питания Crown 600w
Блок Питания Dell Alienware
Asus X53s Блок Питания
Блок Питания M2 Atx Для Carpc
Dc In 12v Блок Питания
Блоки Питания Для Пк Zalman
Acer V3 571g Блок Питания
Блок Питания Разъем 6 Pin
Блок Питания Apeyron 12в
Spi 550 Блок Питания
Блок Питания Cougar Gex850 850w
Блок Питания Chieftec Gpc 600s
Блок Питания Deepcool Сертификат Тр Тс
Блок Питания Thermaltake Tr2 S 500w
Блок Питания Formula Отзывы
Acer Extensa 2540 Блок Питания Купить
Блок Питания Back Ups Cs 500
Блок Питания Hiper Atx 2000w
Sj 5 8 500 Блок Питания
Блок Питания Для Asus K750j Владивосток
Блок Питания Aerocool 750w Купить
Блок Питания Corsair Cv550 Cp 9020220 Eu
Лабораторный Блок Питания Uni T Utp3305
Блок Питания Zalman Arx Arx Zm1200
Блок Питания 5в Din
Geforce 1060 6gb Блок Питания
Блок Питания Acer Predator Triton 500
Блок Питания Kcas 600w
Блок Питания Thermaltake Lt 650p 650w
Блок Питания Arpv 12200
Блок Питания Внешний 12v 1 5 2a
Corsair Vs550 Характеристики Блок Питания
Блок Питания Micro Usb
Импульсный Блок Питания На Ir2151
Блок Питания Для 750 Ti
Hp Deskjet 2515 Блок Питания
Блок Питания Linkworld Lw2 450w
Блок Питания Айфон Se
Блок Питания Eltis Ps2 C2
Блоки Питания Atx 12
Блок Питания Power 1600w
Evga Блоки Питания Официальный Сайт
Блок Питания Аэрокул Eco 500w
Hp A0904a3 Блок Питания
Купить Блок Питания Для Whatsminer M20s
Pci Кабели Для Блока Питания
Блок Питания Zalman Zm800 Ebtii 800w
Блок Питания Cisco Pwr Ie170w Pc Ac
Блок Аварийного Питания Inverlux Es1
Macbook Pro M1 Блок Питания
Блок Питания Thermaltake 1200w Platinum
Блок Питания Xbox 360 Горит Красным
Блок Питания Corsair Sf750
Блок Питания Ginzzu Sb500 500w Отзывы
Блок Питания 24в Dr 60w 24 Proxima
Блок Питания 850w Deepcool Dq850 M V2l
Блок Питания Aerocool Vx 600 Отзывы
Блок Питания Xiaomi Type C
Блок Питания Corsair Rm750x 750w
Блок Питания Atx Boxit S450w
P 5201250 Блок Питания 52v 1.25 A
Блок Питания Zalman Zm600
Блок Питания 5v 0.6 A
Блок Питания Asus A18 150p1a
Блок Питания 5v 8a
Блок Питания Sony Playstation 4 Slim
Блок Питания Irm 03 12 Meanwell
Блок Питания Hiper Hpb 650rgb 650w
Xbox One S Блок Питания Пищит
24es Hp Блок Питания Купить
Блок Питания Ip67 60w
Блок Аварийного Питания Emled3 120
Блок Питания Для Hp Z230 Tower Workstation
Amr1 12 Блок Питания Цена
Блок Питания Для Микшерного Пульта Yamaha Pa20
Блок Питания Для Ноутбука Acer Aspire Es15
Блок Питания Corsair Cs750m
Блок Питания Robiton En1500s Ii
Блок Питания Ac Ac 3 А
Блок Питания Deepcool Dq750 Купить
Блок Питания Для Hp Proone 400 G1
Блок Питания 15v 5a Купить
Блок Питания Kcas Мем
Блок Питания Deepcool Dq850 M V2l
Ac Dc Импульсный Блок Питания
Блок Питания Aerocool Aero Bronze 500w
Блок Питания Cooler Master Elite V4
Блок Питания Aerocool Atx 700w
Блок Питания Bn44 00259a Купить
Блок Питания 9v 0.6 A Купить
Блок Питания Fatality 550w
Adlx65ccge2a Блок Питания Купить
Ir2153 Блок Питания С Защитой




















































































