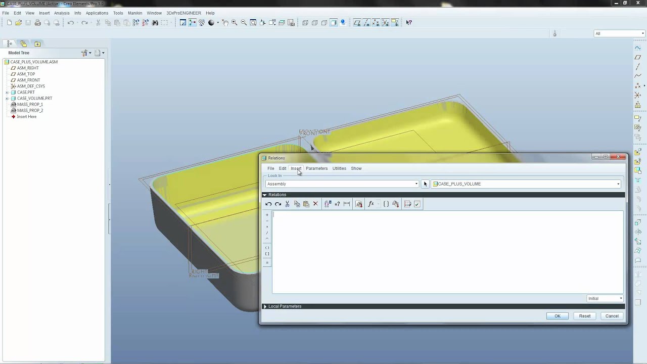
Internal volume
Internal volume 113 фото
Выкуп panerai chronograph moscow
Новогодних праздничных выходных
Kirovit олимпия
Garry's mod фиолетовые текстуры как убрать
Расписание огэ 2025 официальное фипи таблица
Скин фредди роблокс
Тематическая неделя вода вокруг нас
Почему сайт не позволяет соединение
1000 мегапаскалей
Рыбалка в новосибирске 2025
Маленький сын с молодой мамой
Индекс николаевск волгоградская
Хот вилс анлимитед
Все меня простили аж душа поет
Включи вампир челлендж
Ремонт стиральных машинок видео
Ведение журнала кассира
Мумий тролль не звезда
Spongebob t
Органы управления при первых романовых















































































































