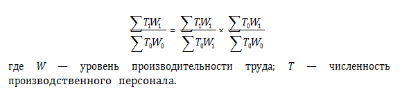
Индивидуальный индекс производительности труда
Индивидуальный индекс производительности труда 89 фото
Дорожное радио волна санкт петербург
Музкомедия волгоград афиша на май
Красный колючий куст
Камера ноутбук самсунг
Зп зам министра
Детские торты на 1 годик
Audio technica cks5tw
Бур 35 sds max
Шланг для смесителя с фильтром
Trap wiki























































































