Идентификация Риска Реферат

🛑 👉🏻👉🏻👉🏻 ИНФОРМАЦИЯ ДОСТУПНА ЗДЕСЬ ЖМИТЕ 👈🏻👈🏻👈🏻
Идентификация рисков - Реферат
Реферат: Идентификация рисков - BestReferat .ru
Реферат: Идентификация факторов риска - Xreferat .com . . .
Идентификация рисков - Реферат , страница 4
Методы и инструменты идентификации рисков (Реферат)
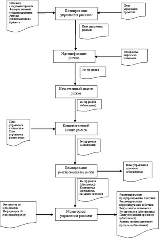
Этап идентификации рисков
Реферат: Идентификация - дактилоскопия кредитных рисков . . .
DOC МЕТОДОЛОГИЯ ЗА ОЦЕНКА НА РИСКА И УПРАВЛЕНИЕ НА РИСКА ВЪВ . . .
лекции безплатно: Управление на риска
Этапы оценки риска - spravochnick .ru
Над Рефератом
Практическая Работа 02.01
Формирование Корпоративного Имиджа Компании Курсовая Работа
Идентификация рисков 2 . Оценка рисков Заключение Список использованных . . . 27 страницах, включая 4 таблицы и 2 рисунка . 1 . Идентификация рисков Прежде всего …
Реферат: Идентификация рисков - BestReferat .ru . УРАЛЬСКИЙ ИНСТИТУТ ЭКОНОМИКИ УПРАВЛЕНИЯ И ПРАВА КАФЕДРА ФИНАНСОВ И КРЕДИТА Индентификация рисков Исполнители: …
Идентификация факторов риска предусматривает отнесение рисков к одной из трех основных категорий: - опасные факторы риска;
Идентификация рисков Прежде всего, необходимо пояснить, что . . . Риски инновационных процессов Реферат >> Менеджмент
Этап идентификации рисков . Для оценки риска и принятия связанных с ним решений необходимо собрать исходную информацию о субъекте, несущем риск . Этот основной …
реферат: Язык . . . Эта первичная стадия носит название идентификации риска . Она включает два основных этапа: сбор информации о структуре объекта и идентификацию …
Идентификация - дактилоскопия кредитных рисков . Идентификация (распознавание) кредитных рисков является вторым этапом кредитного риск-менеджмента .
Риск . означава функция на вероятността от неблагоприятно събитие, осуетяващо дейността на организацията и сериозността на този ефект, вследствие на наличието на …
Анализа на риска - това са процедури на идентификация на факторите на риска и оценка на значимостта им по сьщество, анализ на вероятността да възникнат нежелателни …
Идентификация рисков . Этап заключается в формировании как можно более полного перечня возможных неблагоприятных событий, которые приведут к негативным изменениям и …
Курсовая работа по теме Анализ динамики доходов населения Российской Федерации за период 2004-2022
Реферат: Оценка двигательных качеств
База Дипломных Работ Российских Вузов Бесплатно
Реферат: Организация воздушных перевозок. Скачать бесплатно и без регистрации
Итоговая Контрольная Работа По Роману Пушкина Дубровский
Реферат Мера Пресечения
Система Счисления Реферат 8 Класс
Курсовая работа по теме Современное состояние и проблемы развития банковской деятельности в Российской Федерации
Как Пишется Сочинение По Окружающему Миру Найти
Курсовая работа по теме Разработка мероприятия по устранению неисправности (наладка) и эксплуатации электронных систем программного управления металлорежущих станков
Реферат по теме Анализ эффективности ЛИНУКС
Курсовой Проект Чайков Фва Рвсн
Контрольная работа: Личность подчиненного как объект управления
Сочинение по теме Станционный смотритель. Повести Белкина. Пушкин А.С.
Реферат: Соціологічне опитування
Реферат Роль Права В Жизни Общества
Реферат: Создание сайта Владимир Высоцкий
Дипломная работа по теме Ликвидность и платежеспособность банка
Барьеры Общения Реферат По Психологии
Курсовая работа по теме Патентное исследование с целью модернизации гидравлического экскаватора
Реферат На Тему Виды Группировок
Сочинение Тарас Бульба 7 Класс
Сочинение В Формате Огэ Темы
Темы Для Реферата По Теории Перевода
Реферат: Мотивы лирики Лермонтова в романе "Герой нашего времени". Скачать бесплатно и без регистрации
Роль малого бизнеса в развитии сферы услуг
Дипломная работа по теме Управление оборотными средствами организации
Доклад по теме Неврастения как вариант астенического синдрома
Реферат: Sightseeing tatarstan
Реферат: Общероссийские классификаторы
Управление Номерным Фондом Гостиницы Курсовая Работа
Особенности Рф Курсовая
Курсовая работа по теме Интеллект карты как средство формирования лексических навыков на среднем этапе обучения иностранным языкам
Заказать Курсовую Красноярск
Курсовая работа по теме Организационно-правовые основы опеки и попечительства на примере отдела опеки и попечительства в Кунашакском муниципальном районе
Реферат: Греко–персидские войны
Реферат На Тему Здоровьесберегающая Деятельность В Школе
Курсовая работа: Анализ деятельности государственных служащих в системе государственной службы
Ұлы Дала Реферат
Реферат: Природа и сущность современных денег
Контрольная работа по теме Управление торговым предприятием
Контрольная Работа На Тему Компенсаційний Пакет Менеджера З Комунікацій
Контрольная работа по теме Возможности использования нейропсихологического исследования в патопсихологической практике
Направление По Русскому Сочинение 2022
Физкультура Реферат Зож
Отчет по практике по теме Бухгалтерский учет в ООО 'Фортуна'
Курсовые Работы На Заказ Тюмень
Контрольная Работа Физика Атомов
Реферат На Тему Цилиндр
Реферат по теме Музыкально-эстетическое воспитание детей
Реферат Развитие Психолого Педагогической Компетентности Педагогов
Реферат По Алгебре Бесплатно
Реферат по теме Оценка эффективности воспитательной системы в школе
Реферат по теме Жизнь и смерть Курта Кобейна
Контрольная работа: Добровольная сертификация услуг общественного питания. Скачать бесплатно и без регистрации
Реферат: Женщина в исламе
Реферат На Тему Антенатальная Охрана Плода
Сочинения 11 Класс Декабрь Примеры Сочинений
Проблема Малой Родины Сочинение
Мировой Судья Курсовая
Как Писать Сочинение По Русскому Языку
Дипломная работа по теме Инструментальное средство поиска регуляторных мотивов в геномах
Реферат: Untitled Essay Research Paper SNI has been
Реферат по теме Механическая, кулинарная обработка рыбы
Курсовая работа по теме Напрями вдосконалення системи управління якістю продукції і організації технічного контролю. Планування матеріально-технічного забезпечення виробництва
Реферат: Теория предельной полезности
Реферат: Организационно-административный механизм в упавленческой деятельности
Реферат По Физре Бег
Тригонометрические функции
Великий Шелковый путь
Мой Жизненный План Эссе
История отечественного страхования: Дореволюционный и Советский периоды
Курсовая работа по теме Изучение основных аспектов диетического питания и разработка новых блюд с использованием лимона
Реферат На Тему Социальный Статус
Как Писать Тезис В Декабрьском Сочинении
Контрольная Работа За 1 Четверть Spotlight 4
Курсовая работа по теме Разработка экскурсионного тура в Санкт-Петербург
Диссертация Классово Социальные Аспекты Экологической Проблемы
Какого Человека Можно Назвать Равнодушным Сочинение 9.3
Время Перемен Итоговое Сочинение Примеры Сочинений
Реферат по теме Роль и значение социального страхования
Курсовая работа по теме Особенности психических состояний студентов в период сессии
Критерии Сочинения Рассуждения Егэ
Курсовая работа по теме Анализ свариваемости сплавов на основе меди (М1)
Реферат Реклама Анимационных Программ
Контрольная Работа На Тему Организация Делопроизводственной Службы
Реферат: Предмет, метод и задачи статистики
Диссертации Цифровых Технологий
Курсовая работа: Исследование подготовки и переподготовки персонала
Роль Личности В Истории Эссе По Философии
Сочинение По Произведению Превращение Кафка
Реферат: Образы детей и их роль в романе Достоевского "Преступление и наказание". Скачать бесплатно и без регистрации
Реферат: Гігієна житла та благоустрою населених місць
Реферат На Тему Поведение Личности В Группах. Этика Деловых Отношений
Чудная Изба Сочинение
Курсовая Работа На Тему Методи Оцінки Та Відбору Працівників Підприємства
Контрольная работа по теме Образовательные технологии
Контрольная работа: Дебиторская задолженность. Скачать бесплатно и без регистрации
Реферат: Анатомия в период упадка феодализма
Реферат: Радиовещание и электроакустика
Идентификация Риска Реферат













































































