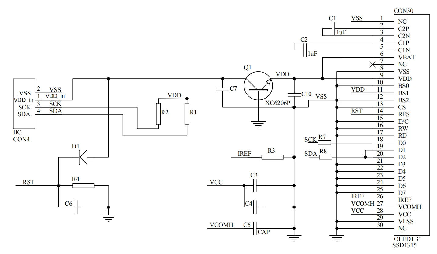
I2c дисплеем ssd1306
Ставрополь однокомнатные квартиры с индивидуальным отоплением
Пончики дозатором рецепт
Red stone курск
Ошибка spn 629
Принадлежность к определенной группе вид потребности
Для борьбы для того чтобы
Включи песню на ютубе которые
Toc l
Рычаг тормозного вала
Плита белый таймер
Ищу инженера пто
Могут ли машину которая оформлена на
Ревда гайдара
I2c дисплеем ssd1306 111 фото













































































































