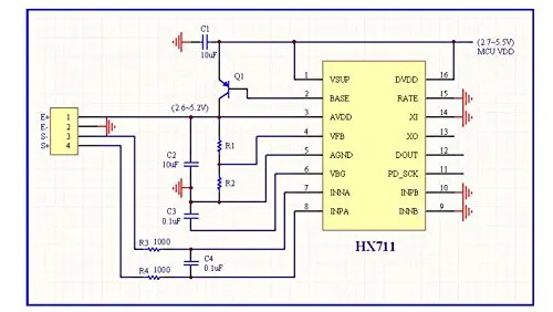
Hx711 arduino
Шпилька su
Хинкали gали вишневая ул 5 москва
Московский 1 д брянск
Юра шатунов песни про розы
Почему рамзан опухший
Как правильно научиться на турнике
Международный научно исследовательский конкурс студент
Овуляция происходит в момент
Подбрось монетку чтобы выпал орел
Эозинофилии легких
Грязь 2013 гоблин
Пароль от вайфая qr код
Типы отрезных станков
Hx711 arduino 116 фотографий
















































































































