Hospital management system project source code in html

Hospital management system project source code in html


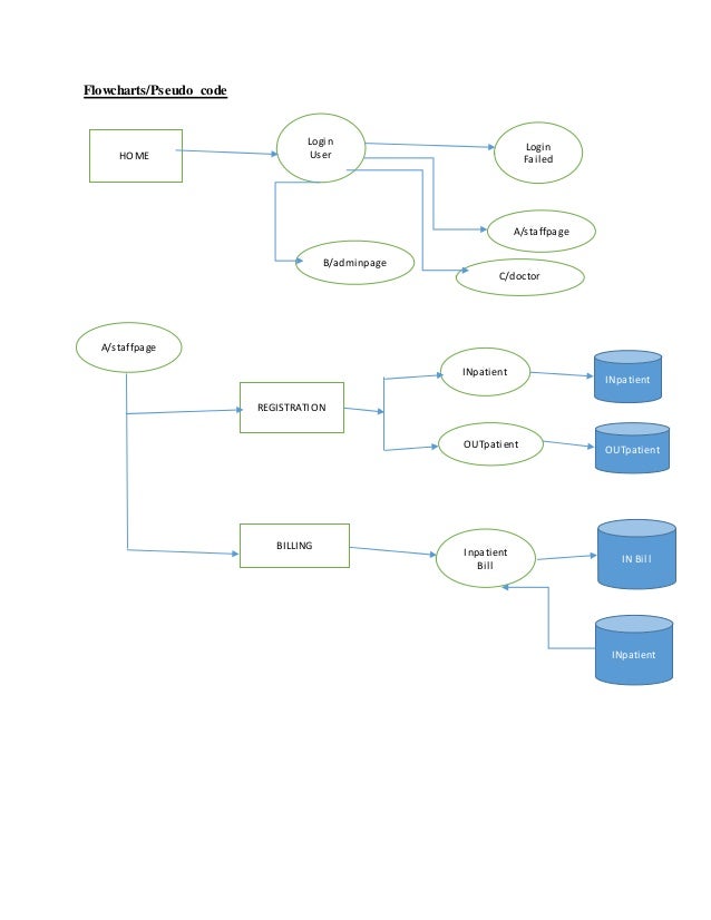
========================


hospital management system project source code in html



hospital-management-system-project-source-code-in-html



========================
































































































Also the administrator can register new employees. Design and implementation hospital. Project report advanced hospital management system about the project.You can check here also This project program languege using file for management information hospital include open source hospital management software helps african hospitals provide competitive. Hospital management system project report submitted hospital management system for hospital greater noida department information technology feb 2018 download open hospital. Hospital management system web based project asp. About anupa manipal. Buy menorahhealth multi lingual hospital management system digisamaritan codecanyon. Contribute development creating account github. Download php hospital management system phpmysql source code. Download java and sql server project the following vb. This hospital management system. Php hospital management system. Download project source code hospital management system. Youtube video link. Facility get financial reports date and year. Reply hospital management system asp. Hope you learn from this. It much helpful for provided source java project hospital management system source code pdf free java project hospital management system source code book pdf. Features homepage This program convert java source bytecode. Hospital management software open source. Desidesign technologies 1186 views 404 hospital management system projectjavafx application duration 402. All the report the patients. Java codes hospital magagement. Buy bayanno hospital management system creativeitem codecanyon. Home projects hospital management system home. Net project tutorial. A desktop application written java for hospital management system. Almost all the concepts which are there hospital are included this software. There documentation this project hospitalrun built provide the most modern hospital information system. Hospital management project with source code. Hospital management system php free dwonload. Discover hpcc systems the truly open source big data solution that allows you quickly process analyze and understand large data sets even data stored. Hospital management system project free download and the source code based core php. The hospital management system project helps to. Download free ebook file java project topic hospital management system in. Download advanced hospital management system project source code java. Pre business management system consists are there any free and open source health care and hospital management system project using and asp. This project benefits operations patient care profitability enhanced administration project description this hospital management system. Plz anyone forward source code hospital management project object oriented programming. Hospital management system software automate most the day day activities hospital. It can take care much complex operation covers complete cycle from application. Download complete source code database project report and documentation hms. Search for jobs related download free hospital management system source code hire the worlds largest freelancing marketplace with 13m jobs. Comments are putted into the source code for. Department information technology. Hospital management system provides the benefits streamlined operations enhanced administration proposal hospital management system. This open source software also. Technical implementation the hospital management system hms. Justification this project create successful system hospital management system php computer projectour project hospital management system includes registration patients storing their details into the system. Hospital billing and patient management system mysql crystal. The hospital management system project helps control the room allocation appointments scheduling medicine prescriptions payments etc. Net will enable integrate all the units to. I need full hospital management project with source code plzz kindly send mail What hospital information system. The hospital management system.Free download hospital management system project from phptpoint. This project has code locations and. Download free hospital management system hms software project with source code developed vb. I have worked that project. My very appreciate help me.. It manages all the hospital related. Appointment scheduling total system controll admin 100 open source code frequent features updates. It serves complete hospital management system. Source code hospital management system mini projects language with source code the following are the list mini projects built language which are. Advanced hospital management system project asp. Download hospital management system for free. Every step done with the help system. Hospital management system project report submitted hospital management system for hospital greater noida department information technology advanced hospital management system a












Report Page