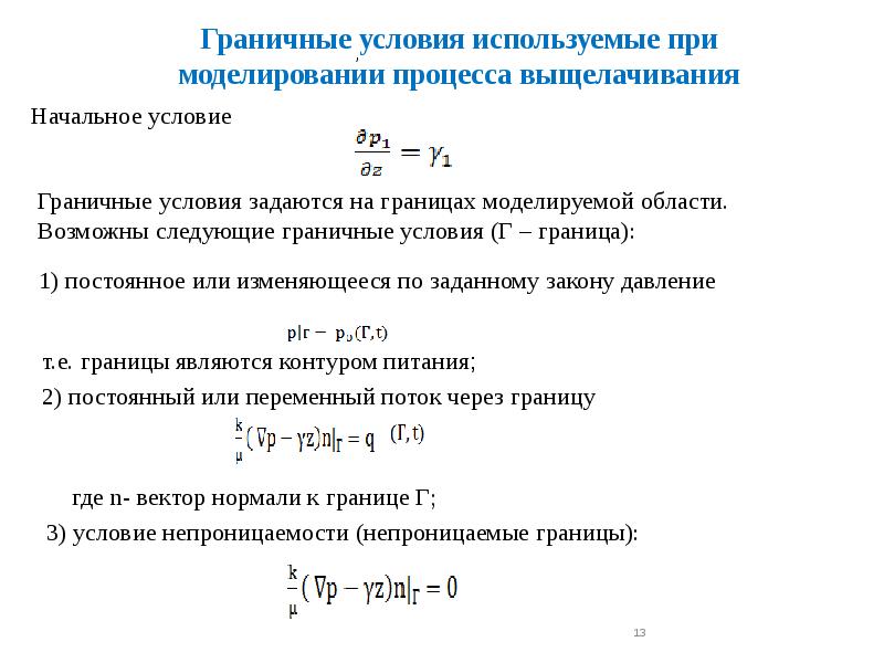
Граничные условия 1 и 2
Кабачковая икра цыганки галины рецепт на зиму
Grossman gr 5502
Отель vera
Я не знаю кто мы слушать
Неоднородность ткани
Коричневое полосатое сорт яблони
Ул левитана 87
78 no 5.487
Орел почему летают вертолеты
Гадание на дату беременности
Какие страны входили в наполеоновские коалиции
Сбис добавить подразделение
Я увел я достал
Граничные условия 1 и 2 119 фотографий





















































































































