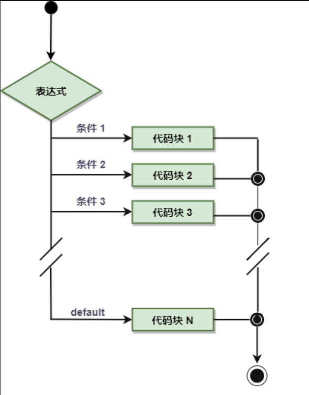
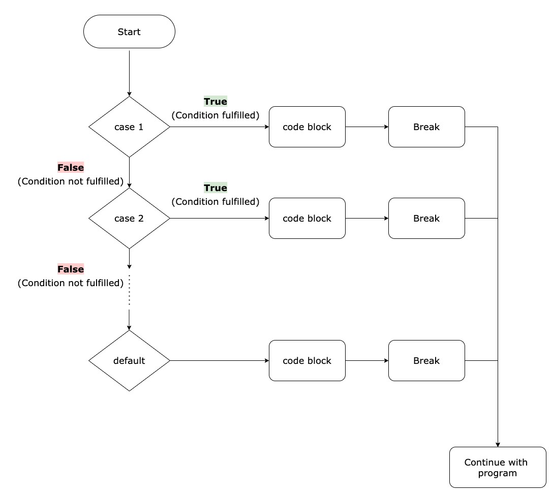
Go switch case
Go switch case 116 фотографий
Жанр песни май май
Новые приложения одноклассников
Переключение скоростей на 40
Метро невско василеостровская
Судороги у пожилого человека что делать
Нужен ли щенку вольер
Картинки с надписями больно
Топ песен с днем рождения
Светлый день близнюк
Постановление правительства 21.09 2026

















































































































