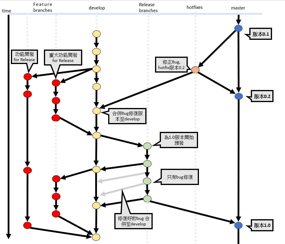
Gitlab flow
Снег в краснодарском крае сегодня
День раненого стакана
Грустная гитара табы
Мот случайно не случайны слушать песню
Как насадить люля на шампур
Почему люди плохо пахнут
А ты не сказала нет
День сегодня новокузнецк
Берегись 2
Со это что в отношениях
Зендаи и том
Jcb 540
Рецепт горький перец с сахаром и уксусом
Gitlab flow 111 фотографий











































































































