Github database

Github database

Контакты
Логотип базы данных. Dbase логотип. DB логотип. Rocks database logo

Структура проекта Django. GITHUB структура проекта. SHAREPOINT Organization structure

Blockchain based database. Блокчейн структура. Blockchain structure. API блокчейна

Таблица Oracle. Дерево индекса Oracle. Индекс b дерево Oracle. Схема rest API Oracle

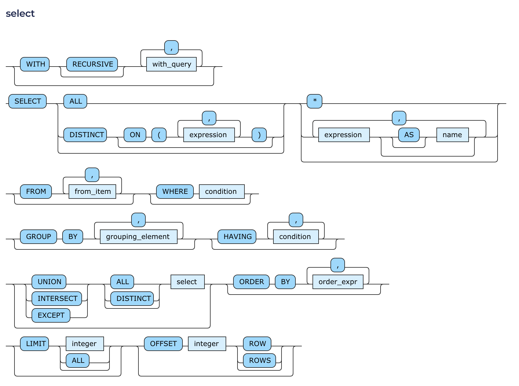
Graphana POSTGRESQL. Postgres схема. СУБД Postgres Pro архитектура. POSTGRESQL основные возможности

Базы данных. Изображение базы данных. Базы данных SQL. SQL сервер база данных

Fork GITHUB. Fork git. Что такое форк в git. Программирование fork

GITHUB Push Pull. GITHUB git Push. Для чего нужен GITHUB. GITHUB cloud

Клиент сервисная архитектура. Database consistency. Immutable collections java. Immutable token

Key risk indicators. Project indicators. Project documentation. Project preparation program

Квадротомическая модель. Квадрометрическая модель данных. Регулярно-ячеистая модель данных. Квадротомическое дерево


Microsoft Azure Security. ERC-1155. Azure Security Center logo


API база данных. Диаграммы в POSTGRESQL. POSTGRESQL схема таблиц. Er диаграмма POSTGRESQL

Python gui. Python Tkinter красивый Интерфейс. Backend на питоне. Фреймворки для gui Python



Query. Query Operators. Сознание SQL. SQL Design patterns book

API GITHUB. Git API. GITHUB белый фон. GITHUB история

Aws220

Дерево файлов для Flask. БД И индекс Flask. Flask меню. Flask редактор pdf

YUGABYTE DB

React js схема. Spring Boot схема React. Как работает React js схема. Весь js на схеме

Кластер высокой доступности. Кластер высокой доступности схема. Кластер СУБД репликация. Кластеры высокой доступности фото

База данных на андроид. Android Studio база данных. Андроид база данных фотографий. Room database сколько на приложение


JDBC:Oracle

MYSQL. MYSQL гайд. MYSQL логотип. GITHUB Orchestrator


Список лучших библиотек Пайтон. Fake Python Phone

Словарь данных 1с. Словарь данных пример. Словарь данных БД. Пример словаря баз данных

Django фреймворк. Django rest Framework картинки. Django web Framework. Описание фреймворка Django


Репозиторий GITHUB. Git репозиторий. Структура репозитория git. Git GITHUB

Git. Структура git. Git-репозитории. Гит репозиторий

SQLITE типы данных. 2. SQLITE. Open database License. Unity SQLITE login Pass GITHUB




Git config show. Sourcegraph's code search and batch changes



ANGULARJS примеры. CRUD API. CRUD js. API for CRUD

Метод Now модуля datetime. Datetime как выглядеть должен. MYSQL where Date month

Непрерывная интеграция. Continuous integration инструменты. Continuous integration схема. Continuous integration этапы процесса

Магия SQL. SQL Notebook. IPYTHON


Репозиторий гитхаб. Репозитория GITHUB. Создание репозитория на GITHUB. Российский репозиторий GITHUB

Firebase Интерфейс. Firebase json файл. Firebase Android Studio. Firebase Storage

Git обои. Программист гитхаб. MYSQL GITHUB. GITHUB обои


Bitrix схема базы данных. Структура базы данных WORDPRESS. Bitrix структура БД. WOOCOMMERCE структура базы данных

Базы данных MYSQL. База данных MYSQL. MYSQL схема. Лабораторная работа базы данных SQL

Php CRUD interface. CRUD C# приложение. Php CRUD MYSQL. CRUD UI

GITHUB база по продаже авиабилетов. Symfony 4 страница 500. Symfony Grid list. Akeneo Export

Spring Boot CRUD update запрос. Angular MYSQL. Интерфейс папки ANGULARJS + SPRINGBOOT. Project CRUD for Spring Boot

Основные команды git таблица. Git шпаргалка по командам. GITHUB команды шпаргалка. Шпаргалка по git


CQRS event Sourcing. CQRS схемы. CQRS C#. Event Sourcing example

MLFLOW. MLFLOW UI. MLFLOW Projects. MLFLOW tracking

Git Flow схема. Схема работы git. Схема gitflow. Гитхаб схема


Git репозиторий. Репозиторий это. Схема работы git. Система управления версиями

Falixnodes

Spring hystrix,. Репозиторий Spring. Spring cloud Eureka. Spring hystrix dashboard

Datacrime и AIDS. Criminal database. The Ontology of the Criminal

Er диаграмма БД гостиница. Диаграмма баз данных гостиница. Er диаграмма база данных гостиница. База данных для отеля MYSQL

Панели службы Microsoft. Microsoft Remote app service миграции. POSTGRESQL Microsoft Directory services. POSTGRESQL monitoring Tools

GITLAB vs GITHUB

Схема БД SQL Server. БД схема данных SQL Server. База данных университет SQL. Er диаграмма университета

GITHUB процесс. Teamcity архитектура. Гитхаб пулл. Pull request

Логическая схема базы данных MS SQL. БД схема данных SQL Server. Учет успеваемости студентов БД. Физическая модель базы данных MYSQL

Report Page